HOME   LIST
‹–   –›

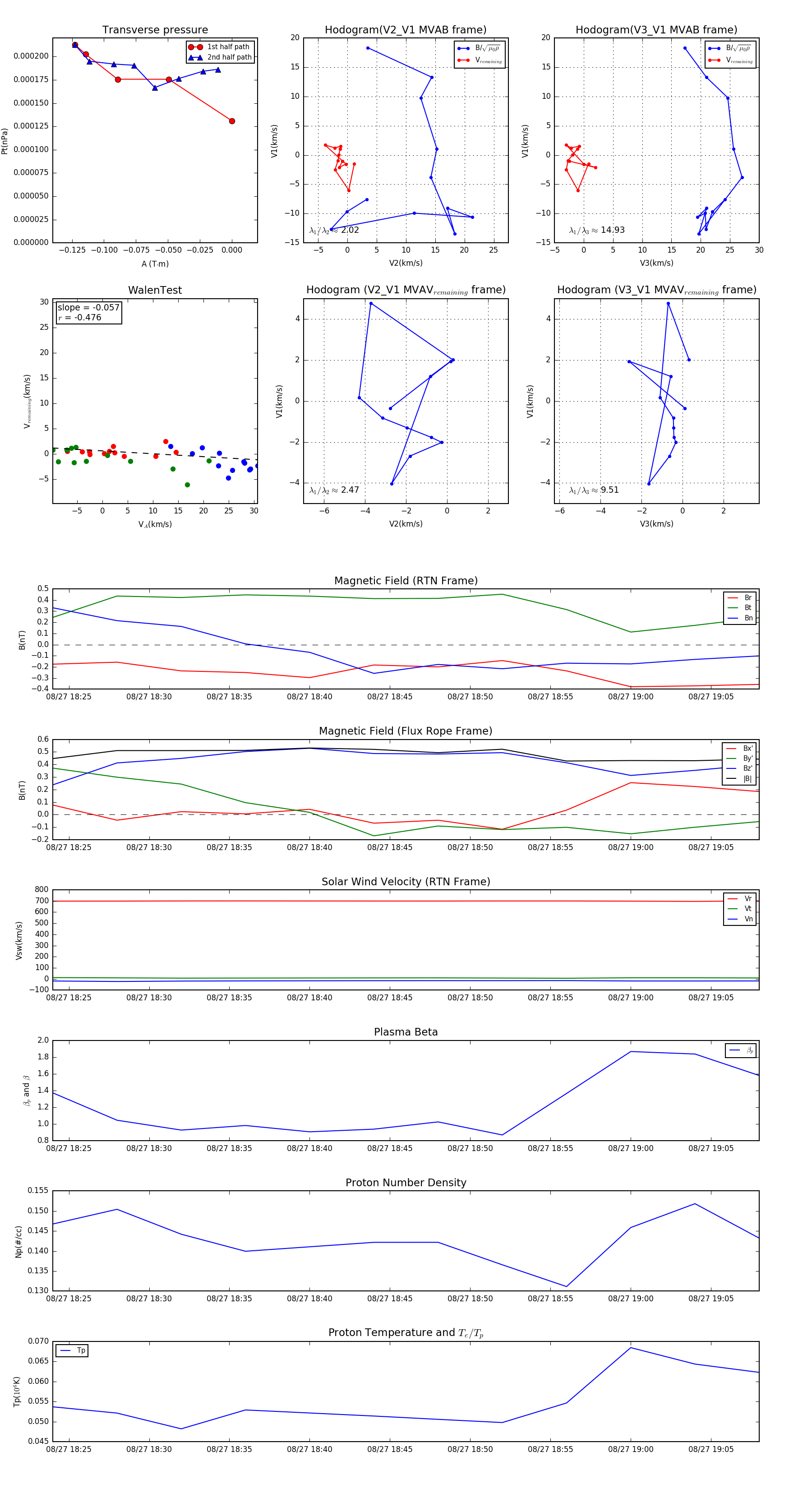
Flux Rope in 1992

Flux Rope Event 1992-08-27 18:24 ~ 1992-08-27 19:08 (45 minutes)


plot