HOME   LIST
‹–   –›

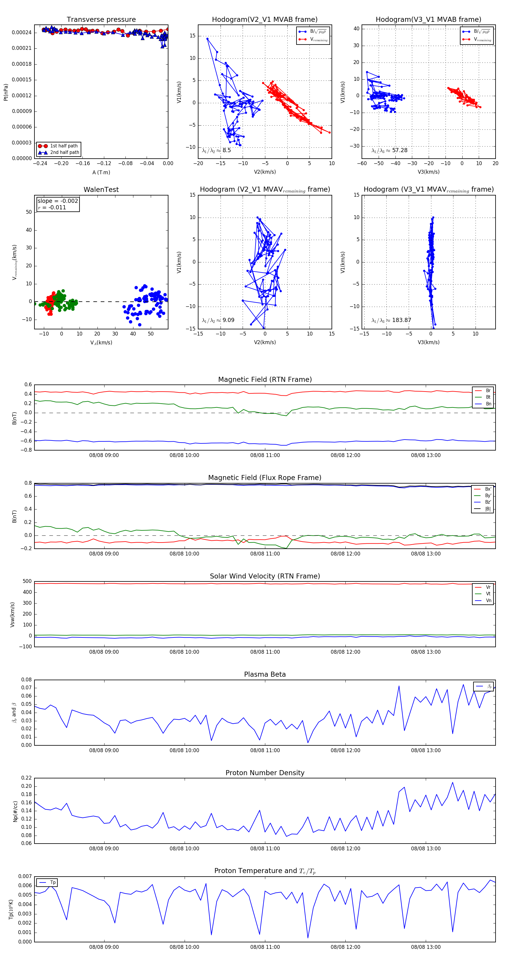
Flux Rope in 1992

Flux Rope Event 1992-08-08 08:08 ~ 1992-08-08 13:52 (345 minutes)


plot