HOME   LIST
‹–   –›

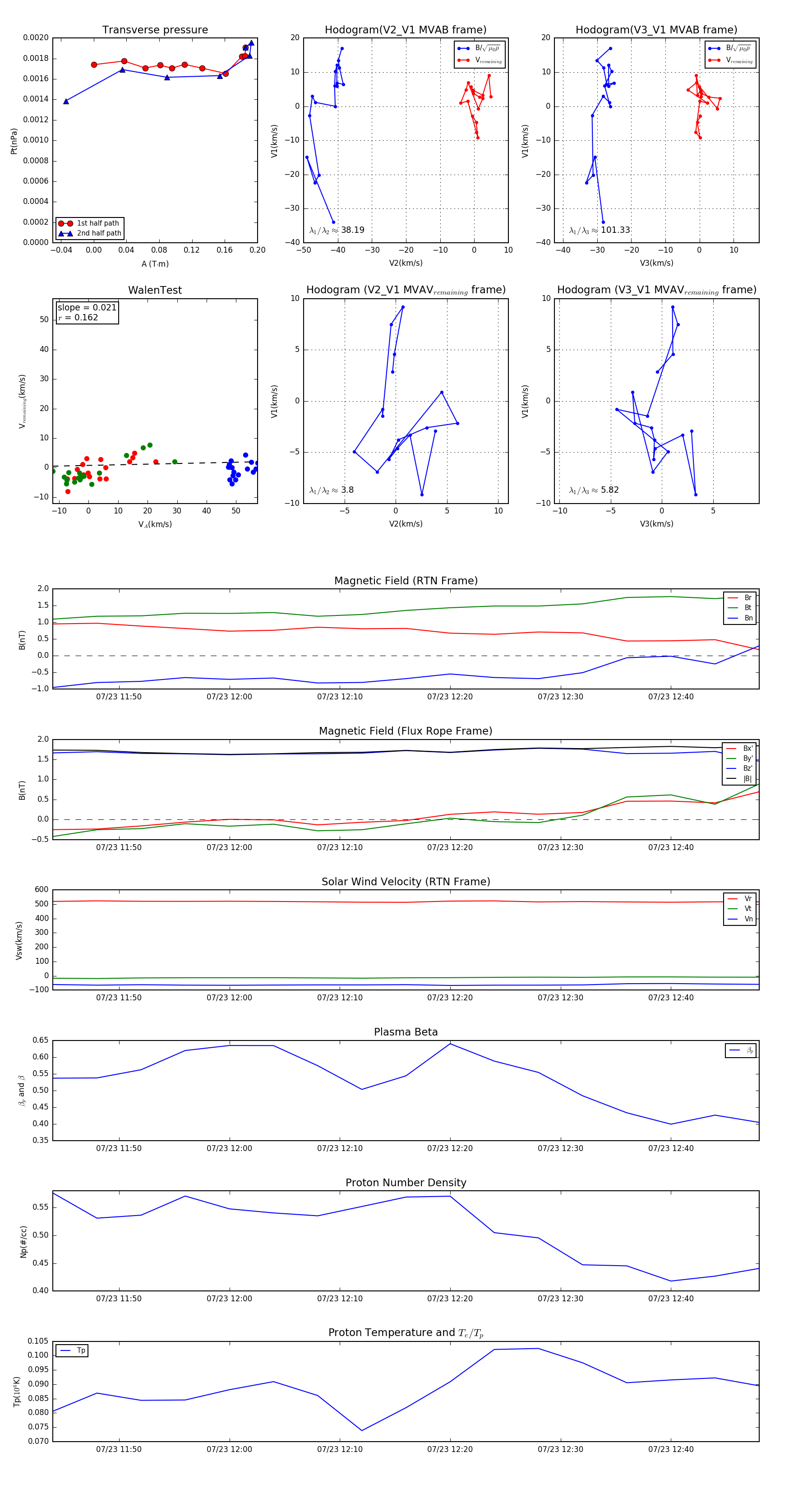
Flux Rope in 1992

Flux Rope Event 1992-07-23 11:44 ~ 1992-07-23 12:48 (65 minutes)


plot