HOME   LIST
‹–   –›

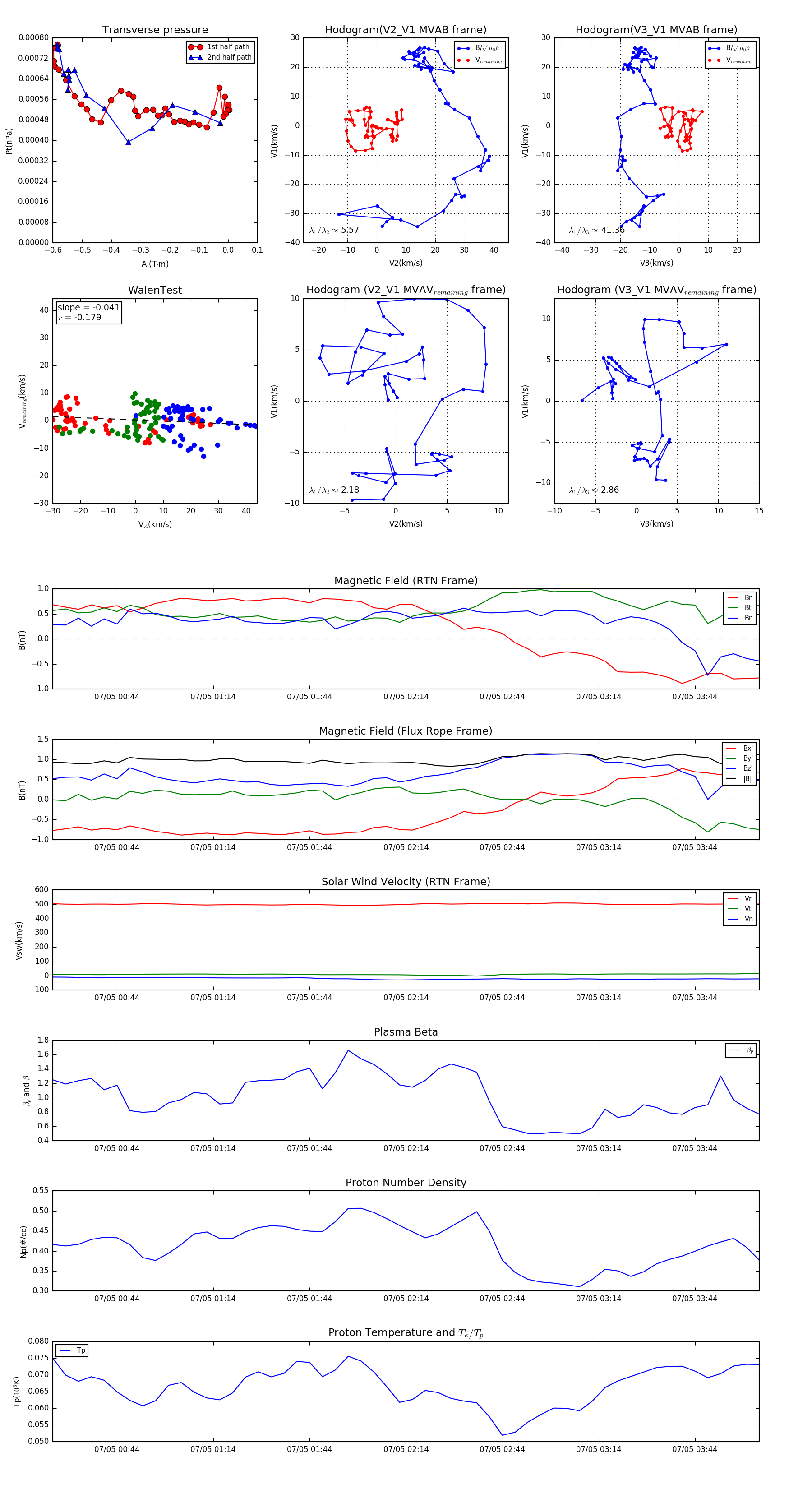
Flux Rope in 1992

Flux Rope Event 1992-07-05 00:24 ~ 1992-07-05 04:04 (221 minutes)


plot