HOME   LIST
‹–   –›

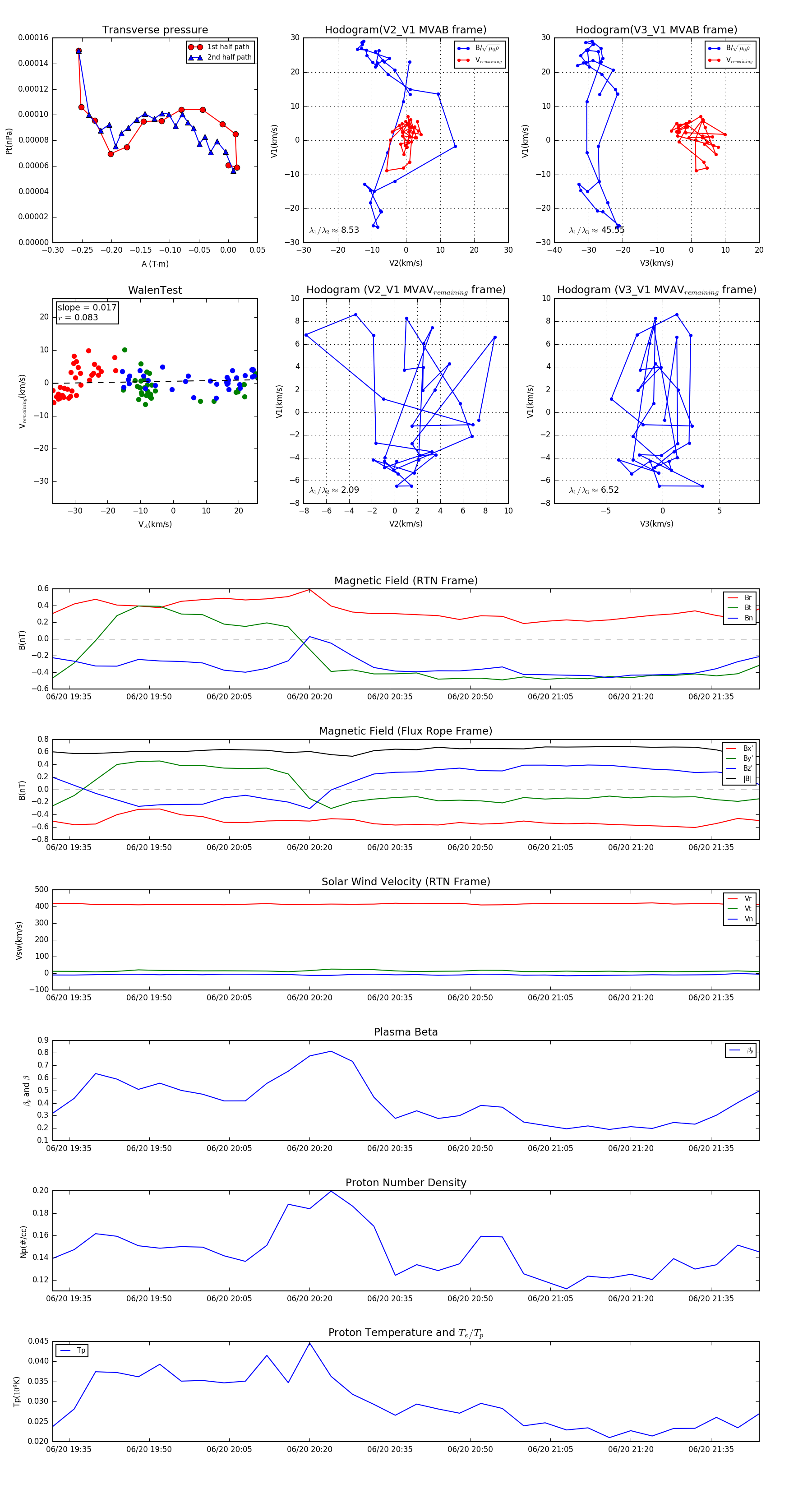
Flux Rope in 1992

Flux Rope Event 1992-06-20 19:32 ~ 1992-06-20 21:44 (133 minutes)


plot