HOME   LIST
‹–   –›

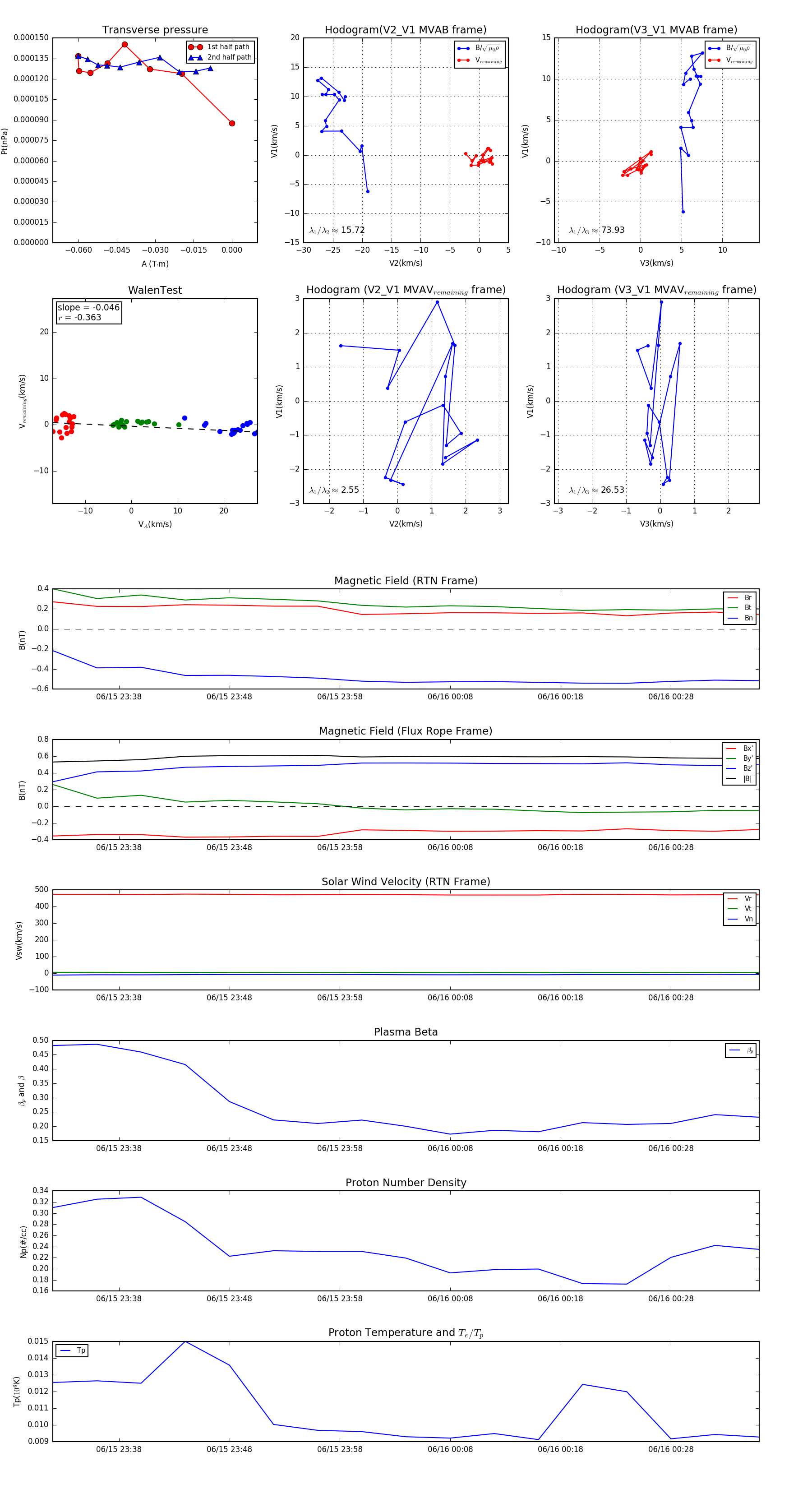
Flux Rope in 1992

Flux Rope Event 1992-06-15 23:32 ~ 1992-06-16 00:36 (65 minutes)


plot