HOME   LIST
‹–   –›

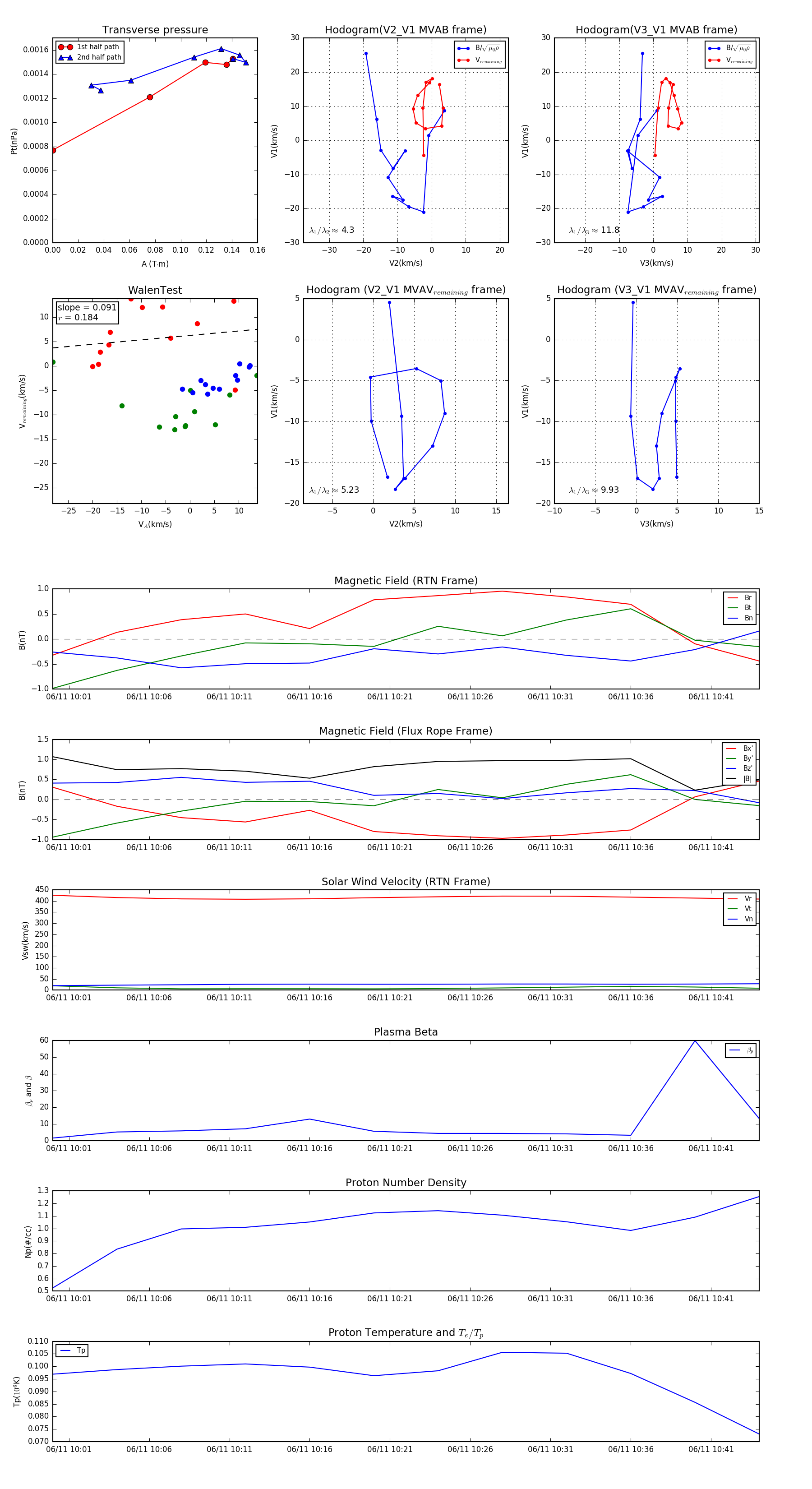
Flux Rope in 1992

Flux Rope Event 1992-06-11 10:00 ~ 1992-06-11 10:44 (45 minutes)


plot