HOME   LIST
‹–   –›

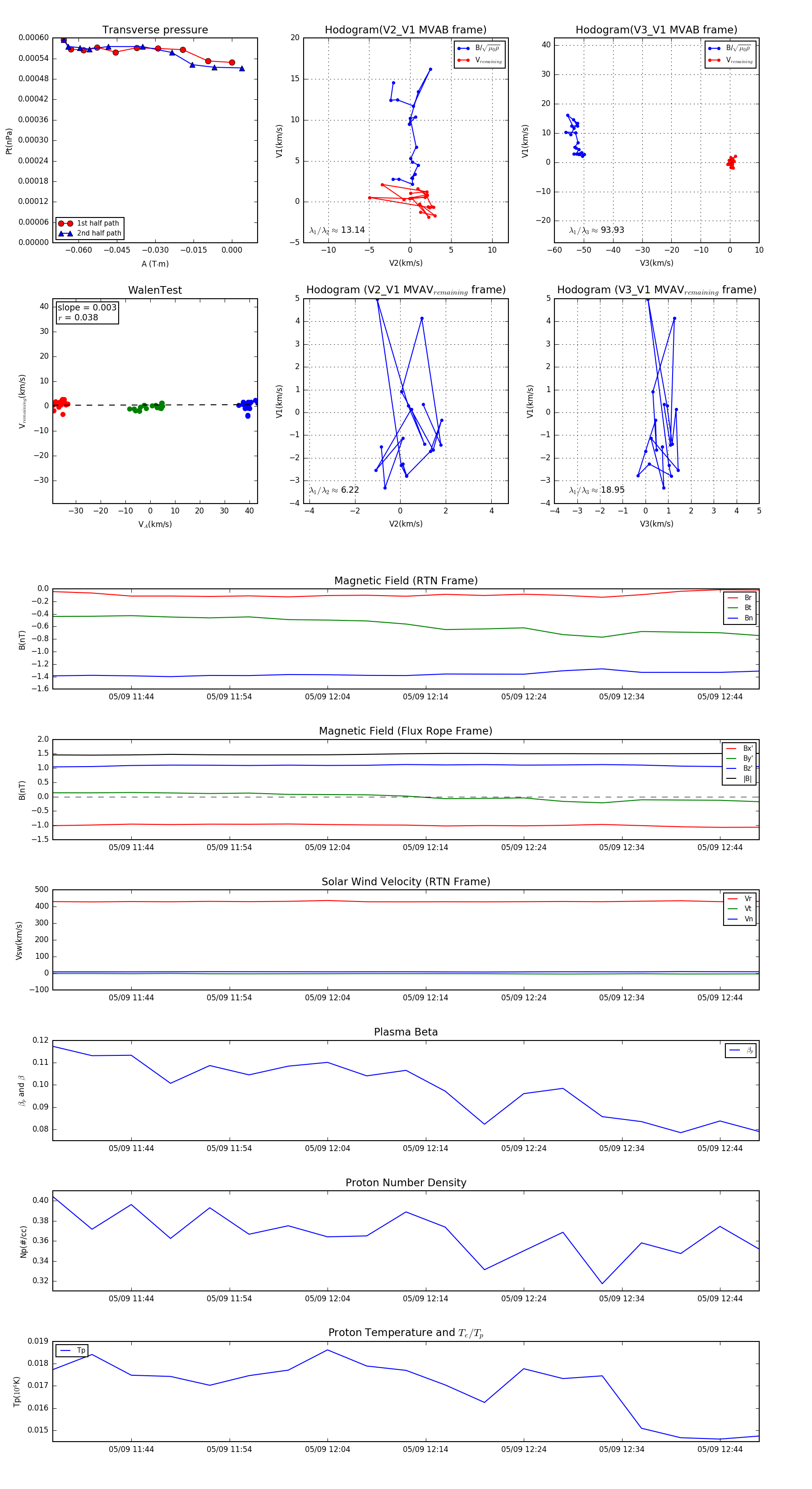
Flux Rope in 1992

Flux Rope Event 1992-05-09 11:36 ~ 1992-05-09 12:48 (73 minutes)


plot