HOME   LIST
‹–   –›

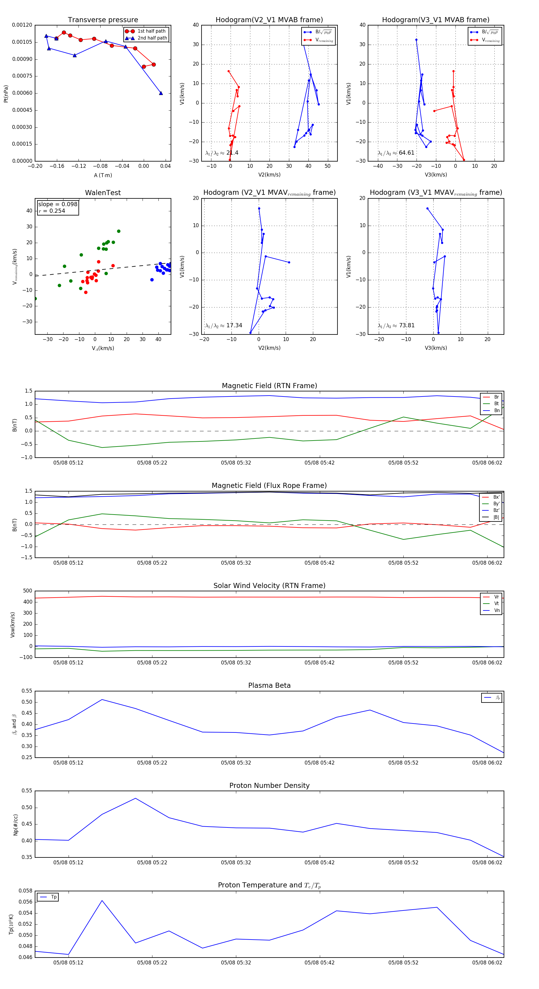
Flux Rope in 1992

Flux Rope Event 1992-05-08 05:08 ~ 1992-05-08 06:04 (57 minutes)


plot