HOME   LIST
‹–   –›

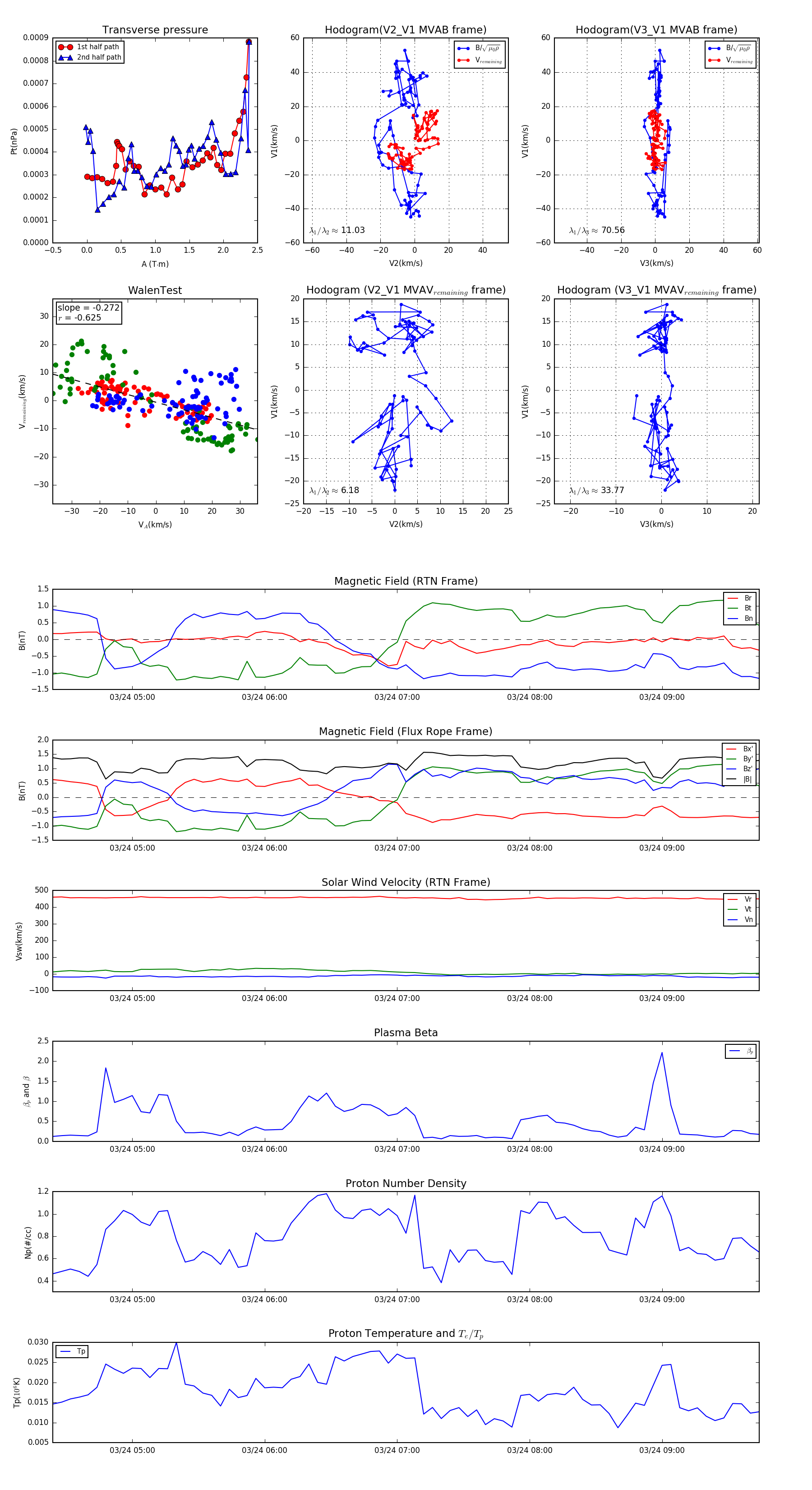
Flux Rope in 1992

Flux Rope Event 1992-03-24 04:24 ~ 1992-03-24 09:44 (321 minutes)


plot