HOME   LIST
‹–   –›

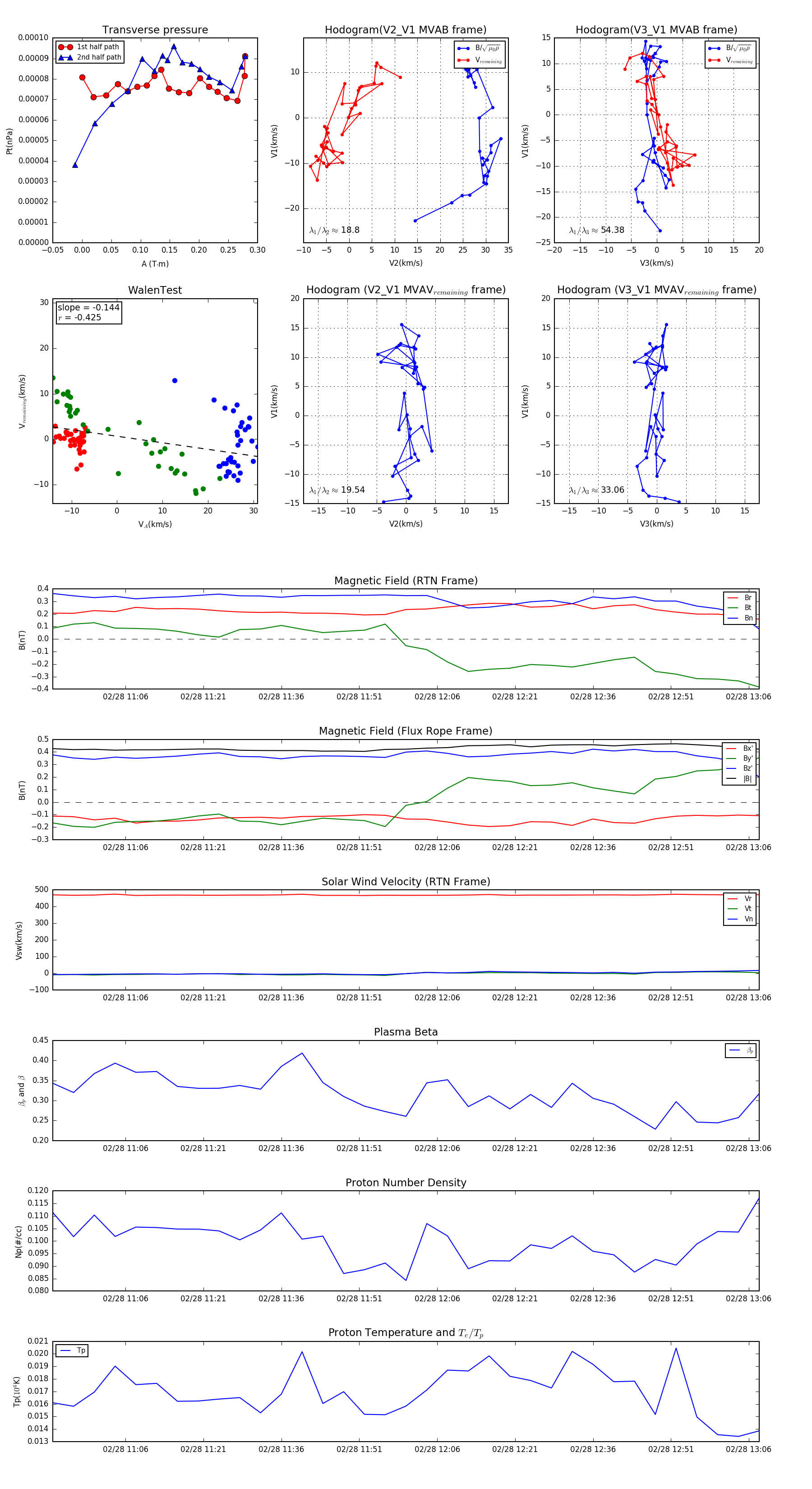
Flux Rope in 1992

Flux Rope Event 1992-02-28 10:52 ~ 1992-02-28 13:08 (137 minutes)


plot