HOME   LIST
‹–   –›

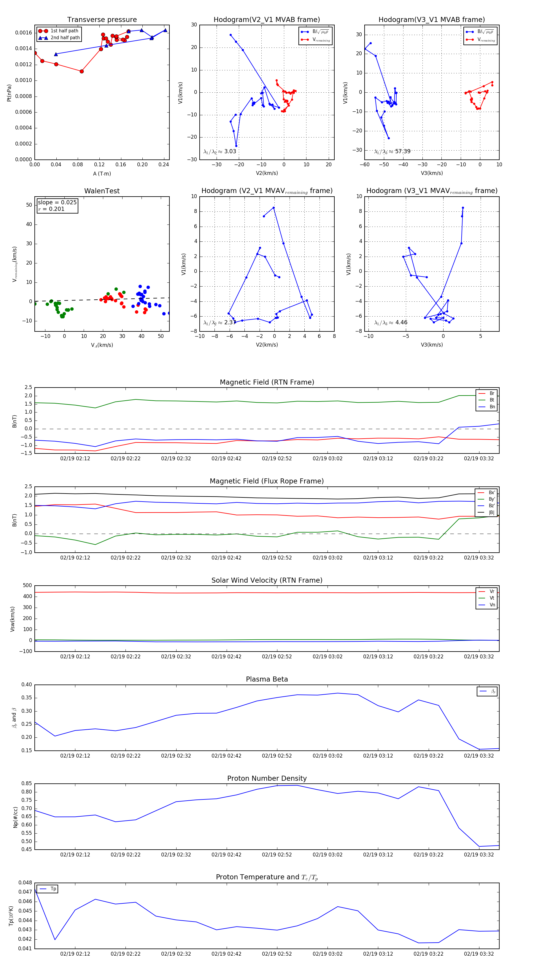
Flux Rope in 1992

Flux Rope Event 1992-02-19 02:04 ~ 1992-02-19 03:36 (93 minutes)


plot