HOME   LIST
‹–   –›

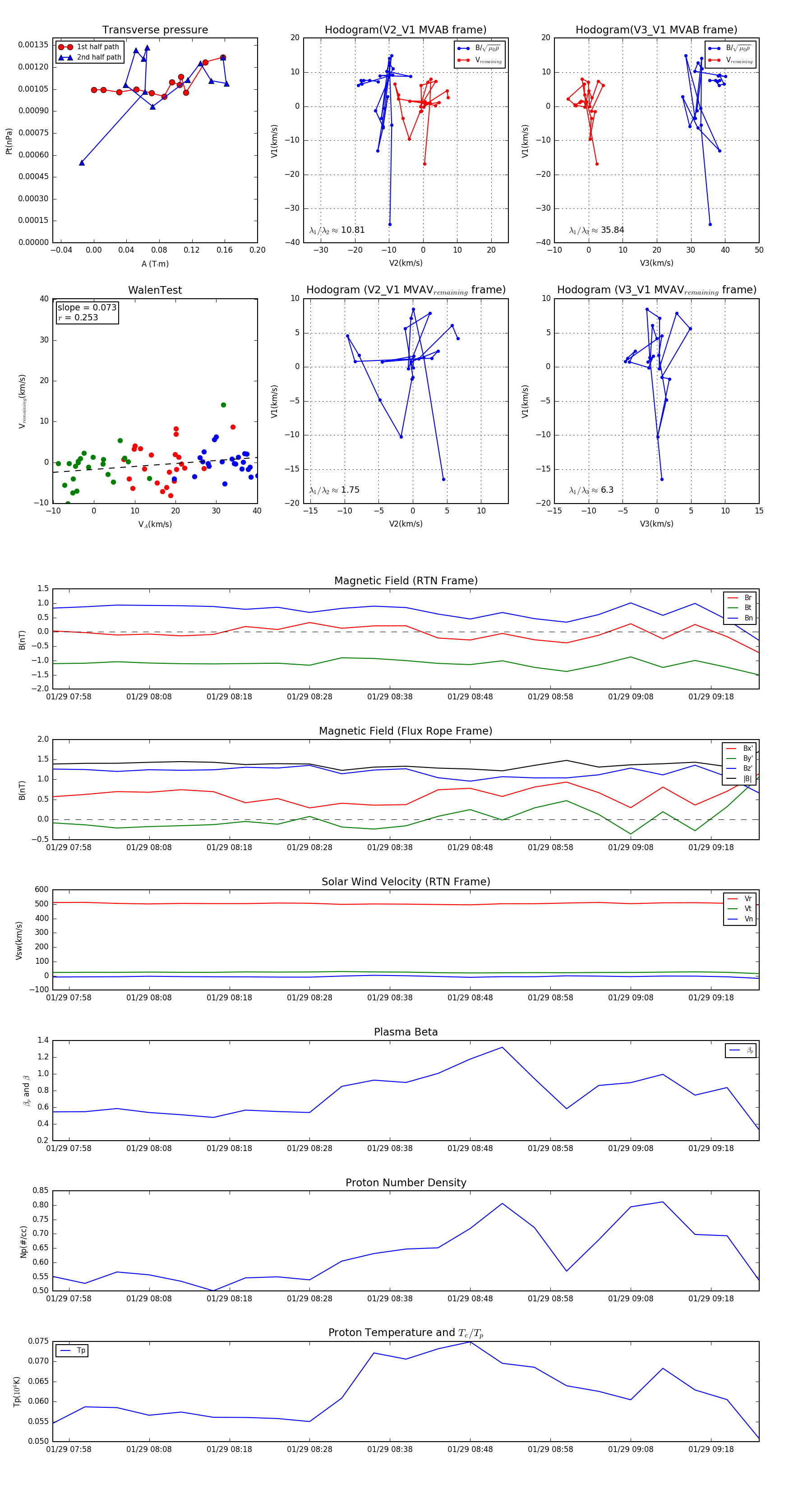
Flux Rope in 1992

Flux Rope Event 1992-01-29 07:56 ~ 1992-01-29 09:24 (89 minutes)


plot