HOME   LIST
‹–   –›

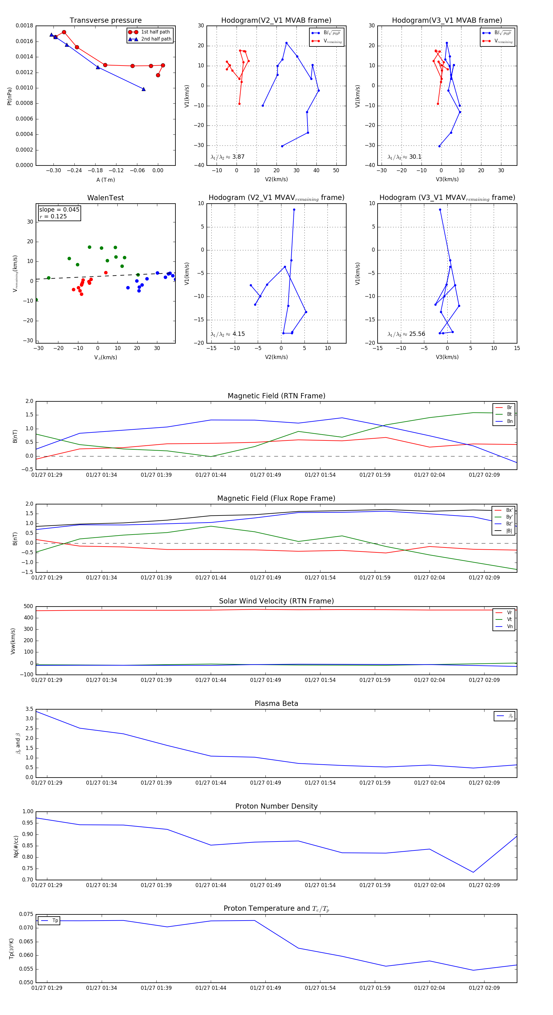
Flux Rope in 1992

Flux Rope Event 1992-01-27 01:28 ~ 1992-01-27 02:12 (45 minutes)


plot