HOME   LIST
‹–   –›

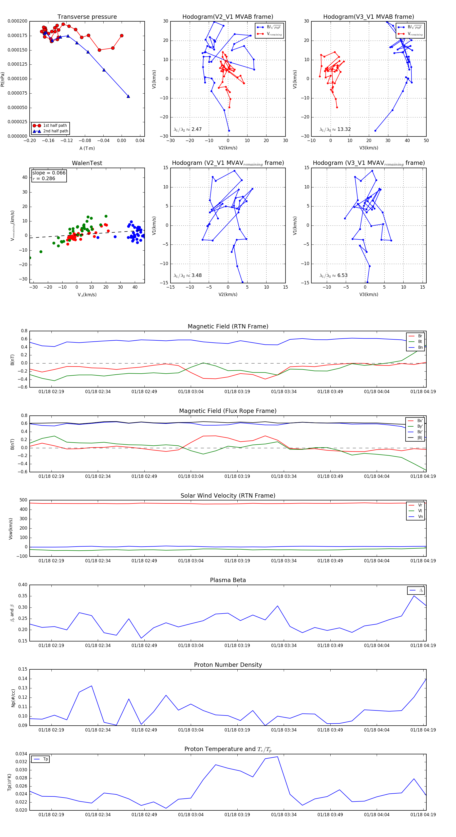
Flux Rope in 1992

Flux Rope Event 1992-01-18 02:12 ~ 1992-01-18 04:20 (129 minutes)


plot