HOME   LIST
‹–   –›

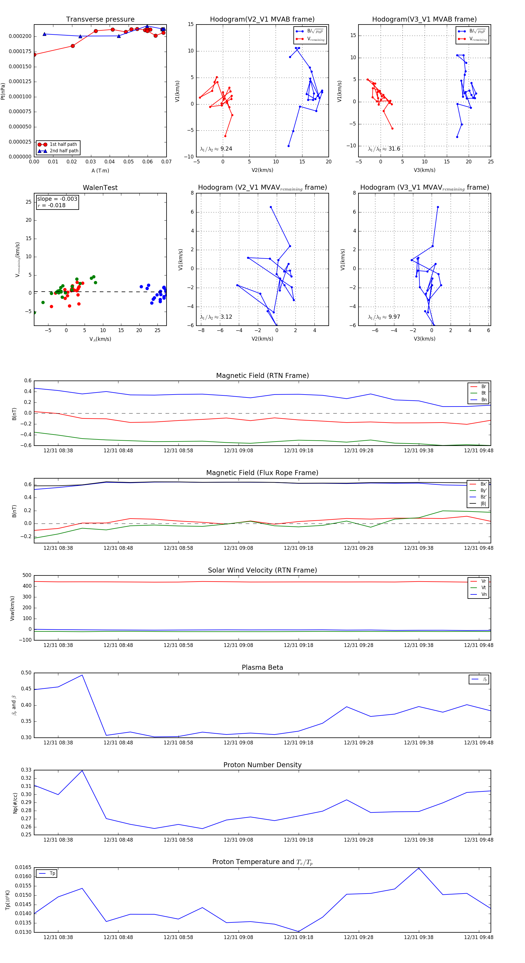
Flux Rope in 1991

Flux Rope Event 1991-12-31 08:34 ~ 1991-12-31 09:50 (77 minutes)


plot