HOME   LIST
‹–   –›

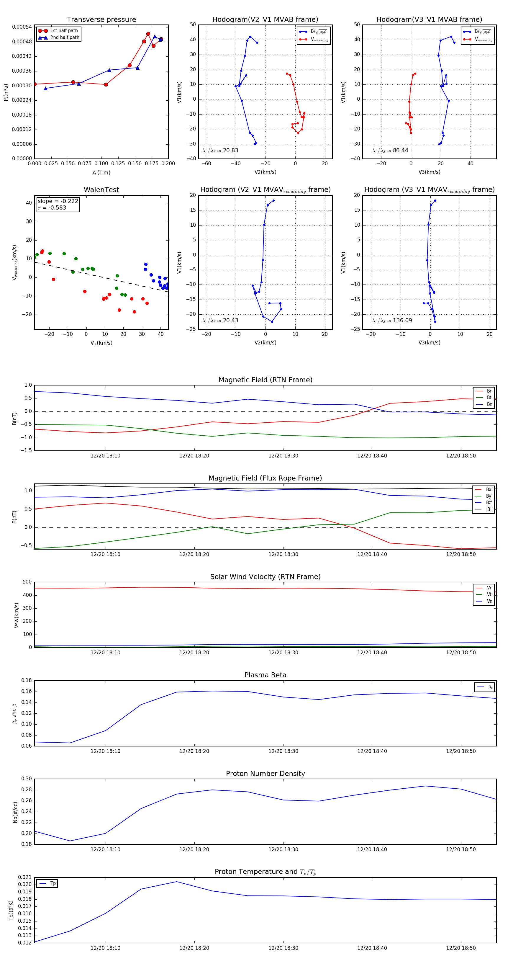
Flux Rope in 1991

Flux Rope Event 1991-12-20 18:02 ~ 1991-12-20 18:54 (53 minutes)


plot