HOME   LIST
‹–   –›

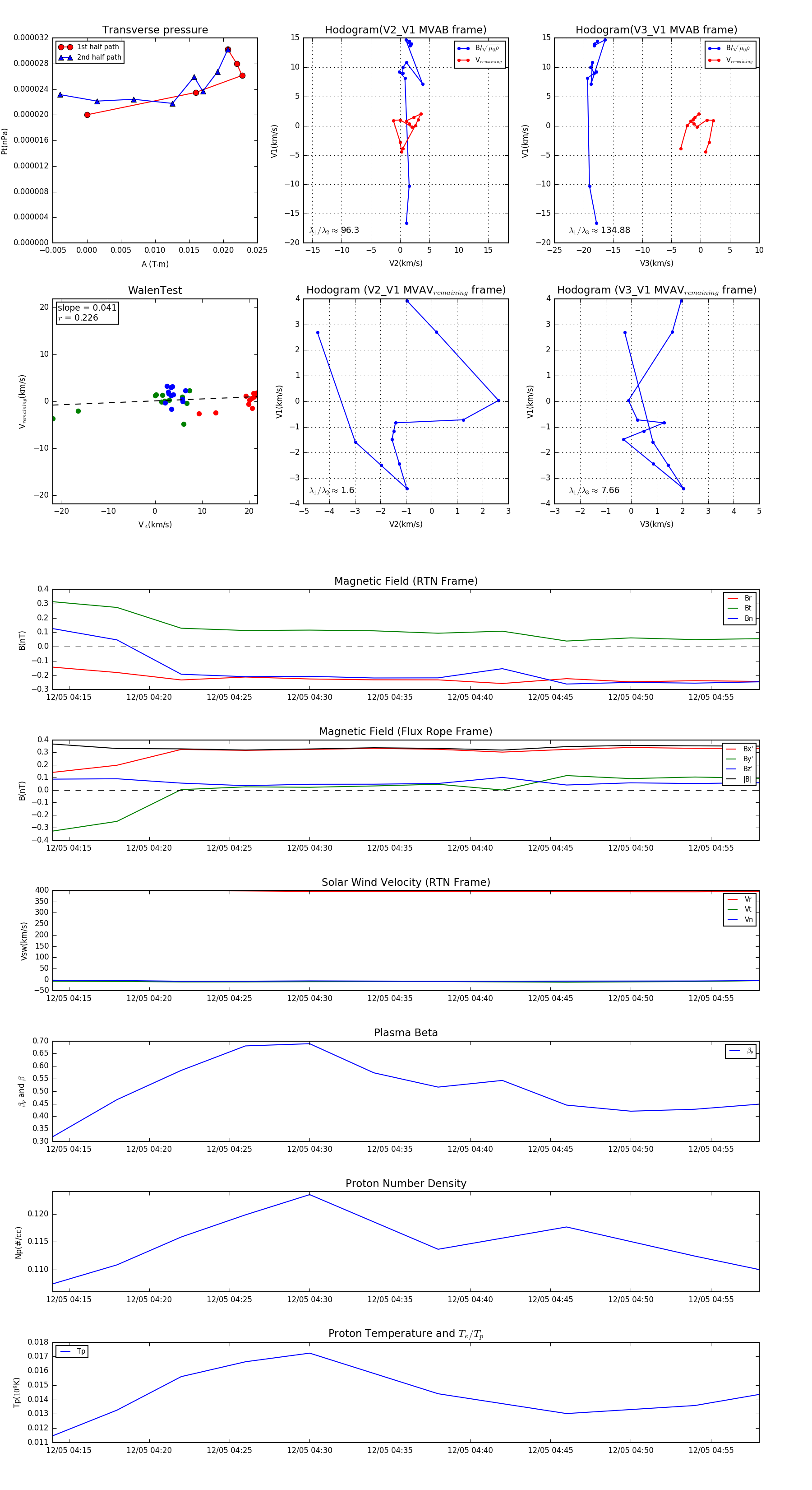
Flux Rope in 1991

Flux Rope Event 1991-12-05 04:14 ~ 1991-12-05 04:58 (45 minutes)


plot