HOME   LIST
‹–   –›

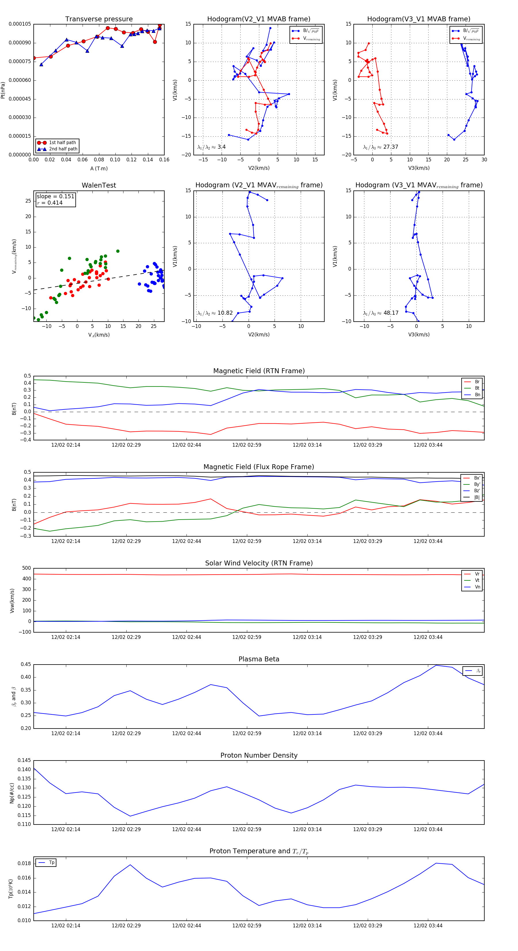
Flux Rope in 1991

Flux Rope Event 1991-12-02 02:06 ~ 1991-12-02 03:58 (113 minutes)


plot