HOME   LIST
‹–   –›

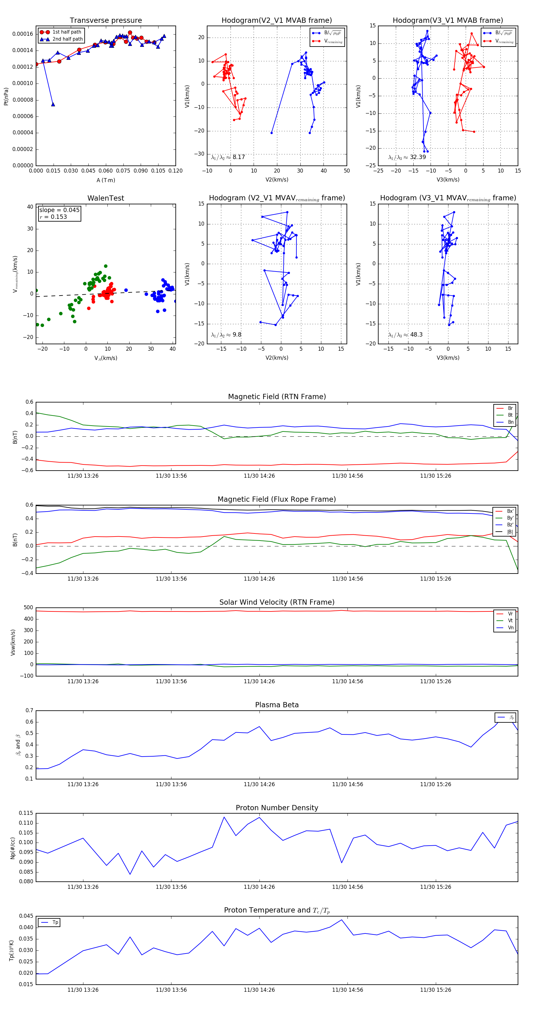
Flux Rope in 1991

Flux Rope Event 1991-11-30 13:10 ~ 1991-11-30 15:54 (165 minutes)


plot