HOME   LIST
‹–   –›

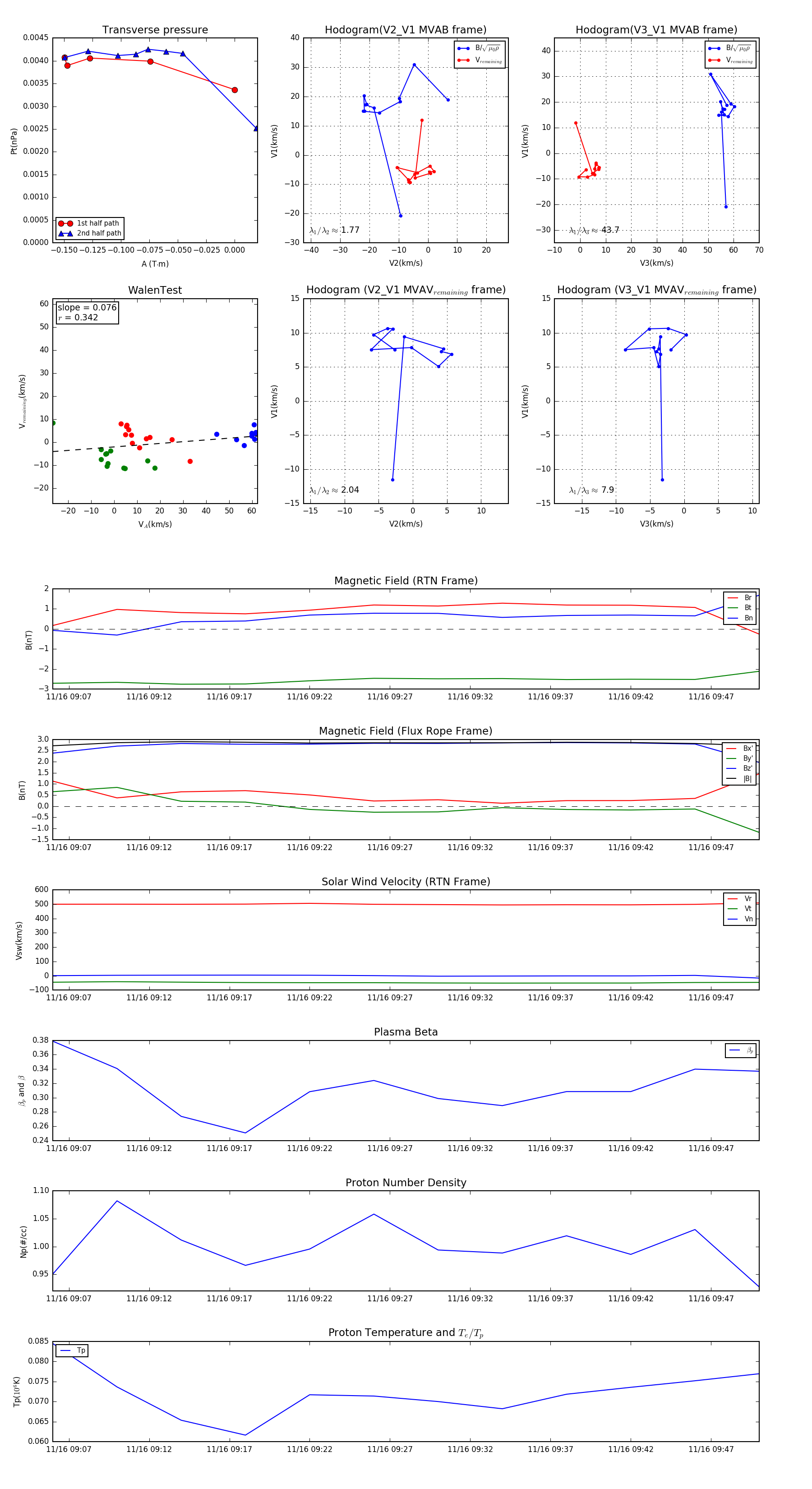
Flux Rope in 1991

Flux Rope Event 1991-11-16 09:06 ~ 1991-11-16 09:50 (45 minutes)


plot