HOME   LIST
‹–   –›

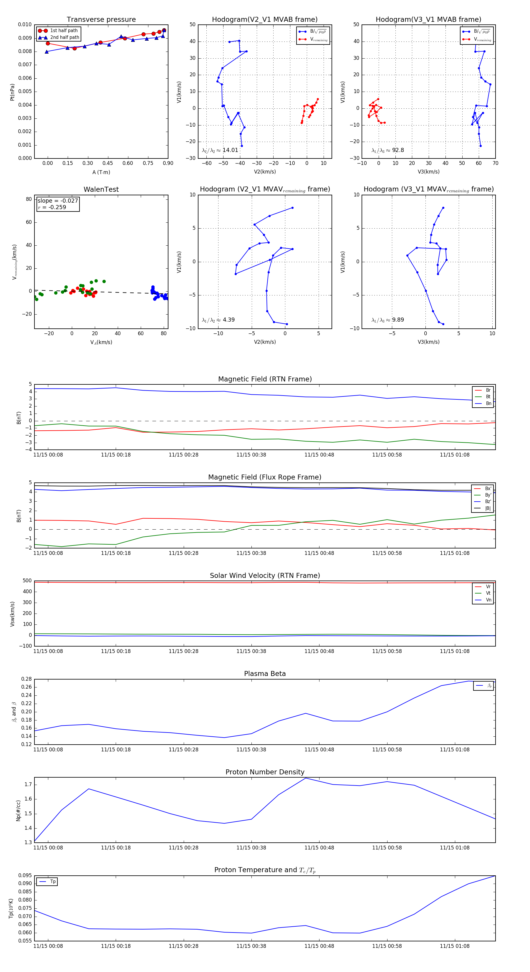
Flux Rope in 1991

Flux Rope Event 1991-11-15 00:06 ~ 1991-11-15 01:14 (69 minutes)


plot