HOME   LIST
‹–   –›

Flux Rope in 1991

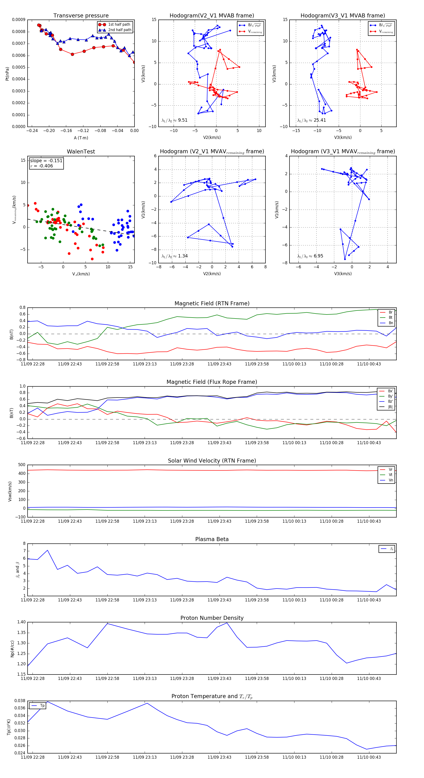
Flux Rope Event 1991-11-09 22:26 ~ 1991-11-10 00:54 (149 minutes)


plot