HOME   LIST
‹–   –›

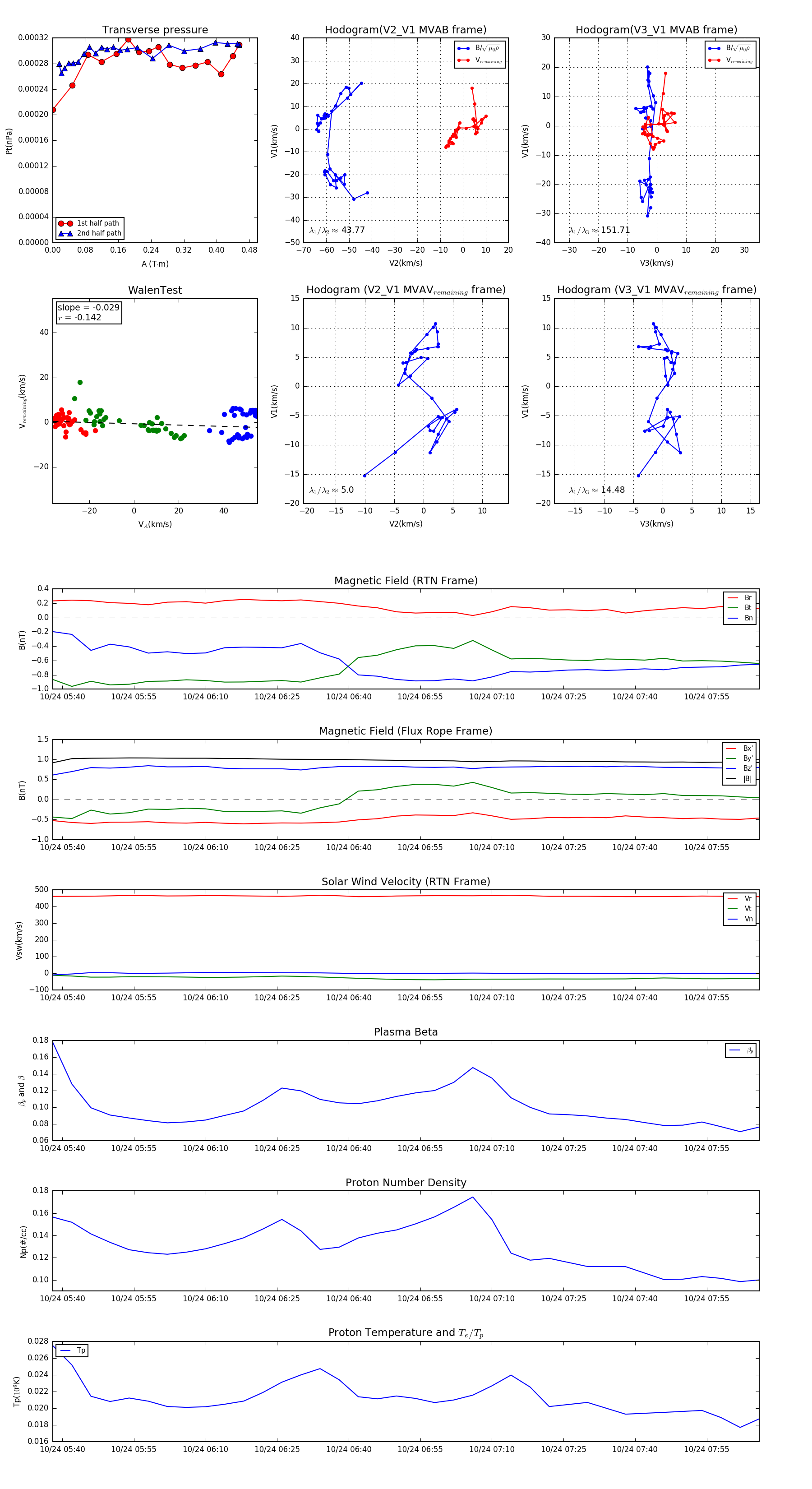
Flux Rope in 1991

Flux Rope Event 1991-10-24 05:38 ~ 1991-10-24 08:06 (149 minutes)


plot