HOME   LIST
‹–   –›

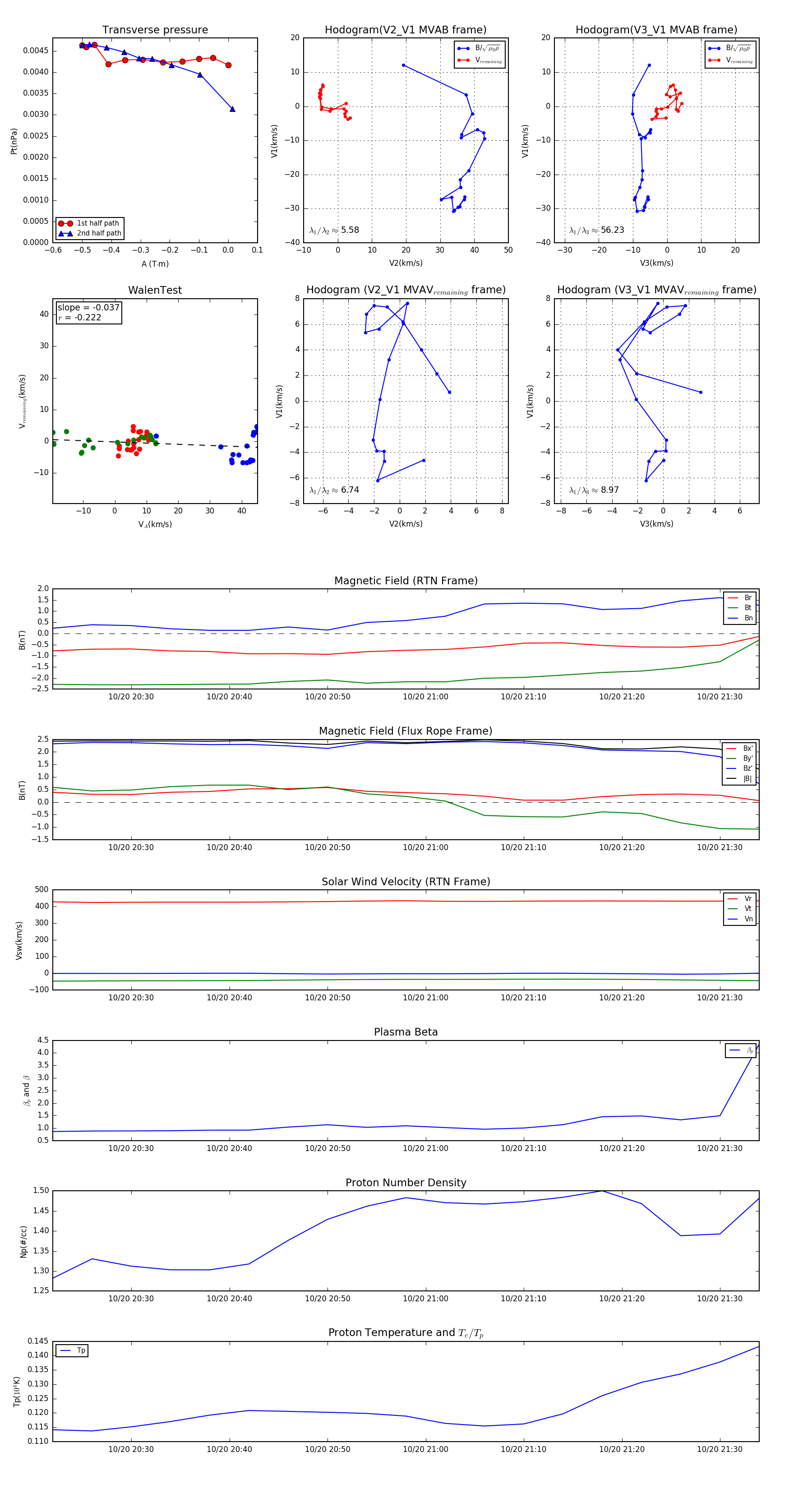
Flux Rope in 1991

Flux Rope Event 1991-10-20 20:22 ~ 1991-10-20 21:34 (73 minutes)


plot