HOME   LIST
‹–   –›

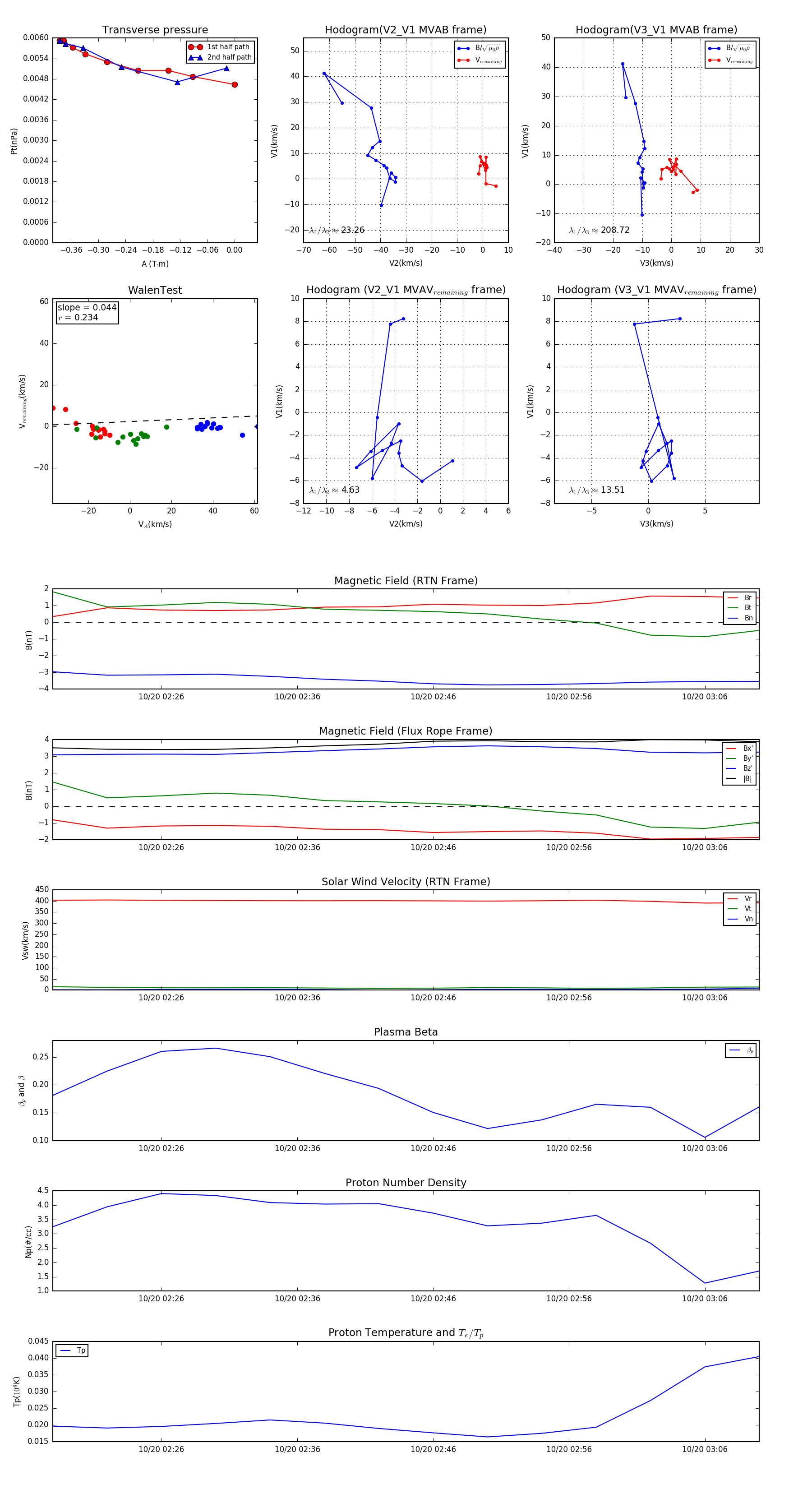
Flux Rope in 1991

Flux Rope Event 1991-10-20 02:18 ~ 1991-10-20 03:10 (53 minutes)


plot