HOME   LIST
‹–   –›

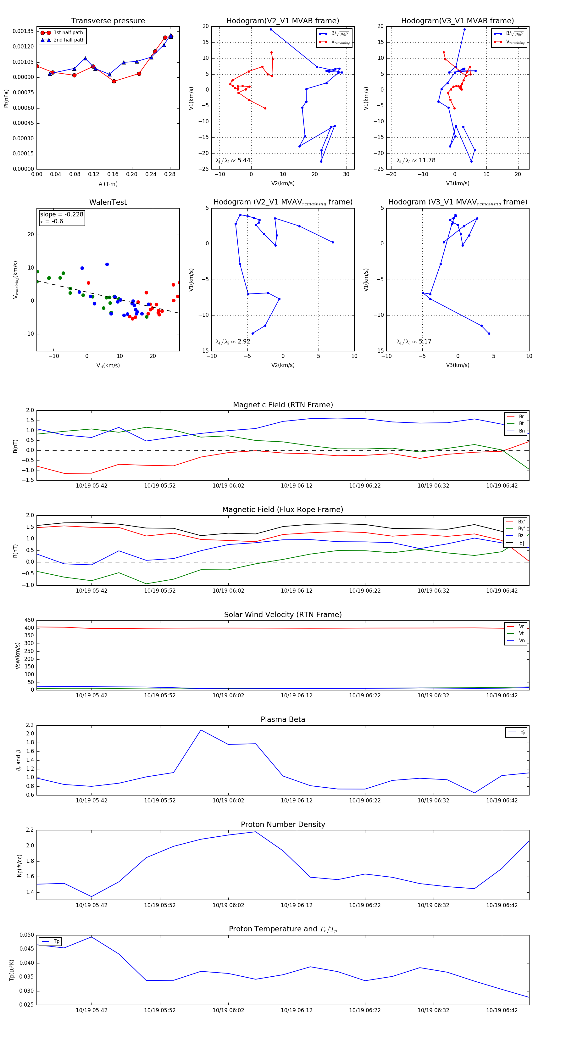
Flux Rope in 1991

Flux Rope Event 1991-10-19 05:34 ~ 1991-10-19 06:46 (73 minutes)


plot