HOME   LIST
‹–   –›

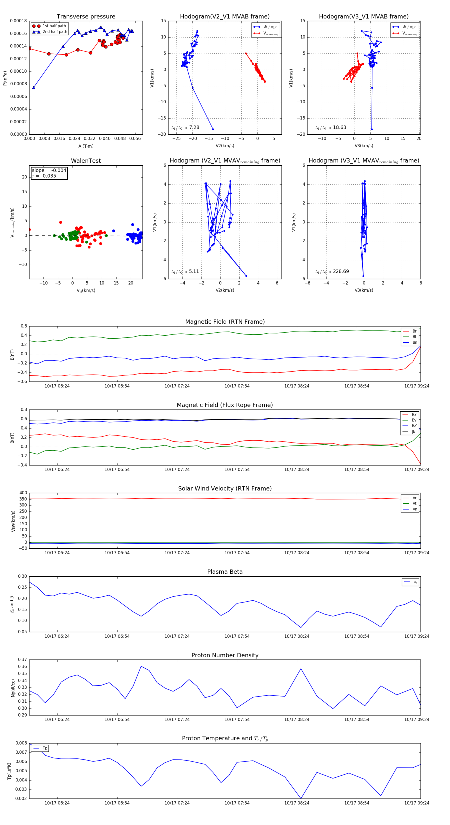
Flux Rope in 1991

Flux Rope Event 1991-10-17 06:10 ~ 1991-10-17 09:26 (197 minutes)


plot