HOME   LIST
‹–   –›

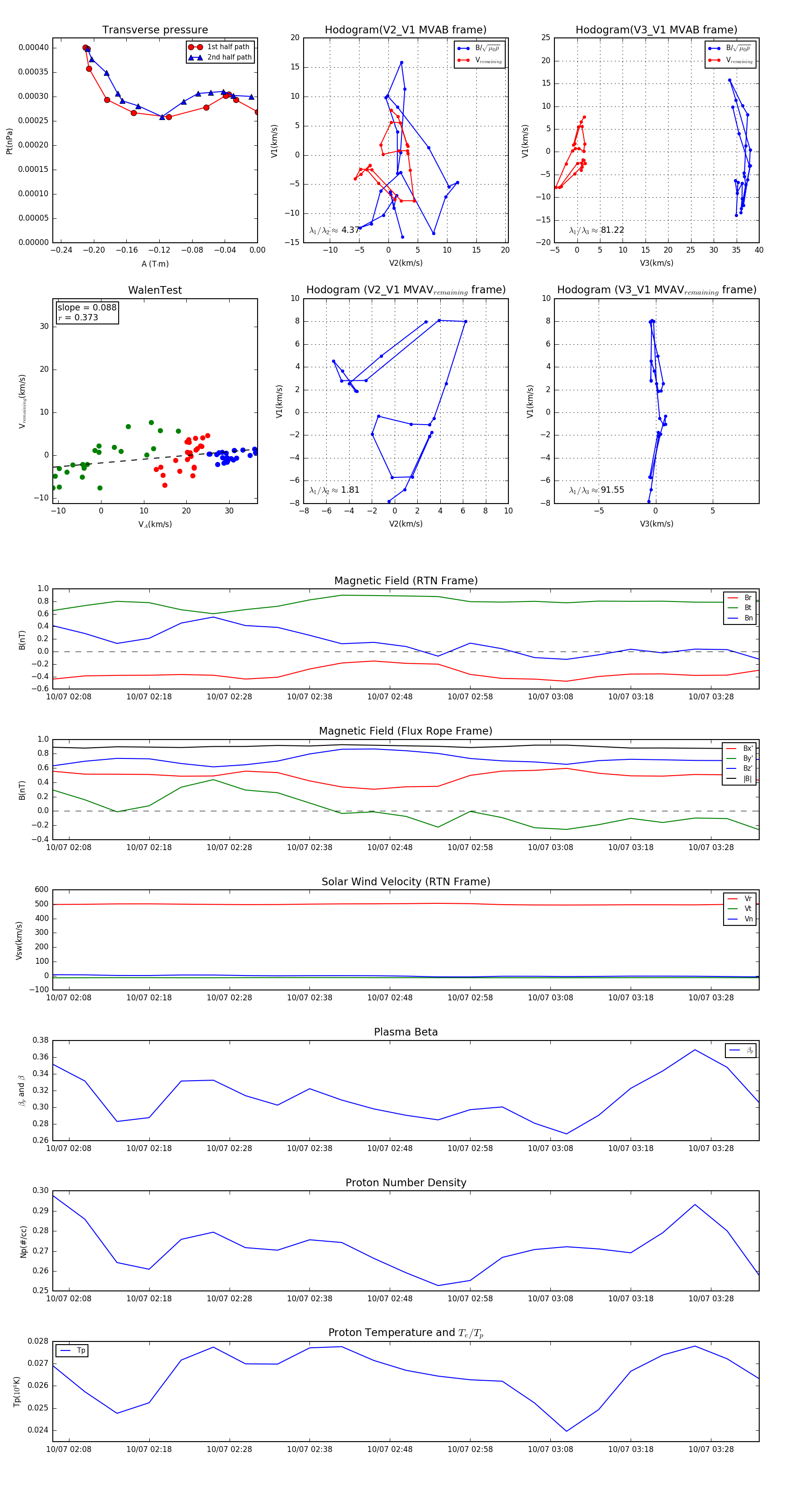
Flux Rope in 1991

Flux Rope Event 1991-10-07 02:06 ~ 1991-10-07 03:34 (89 minutes)


plot