HOME   LIST
‹–   –›

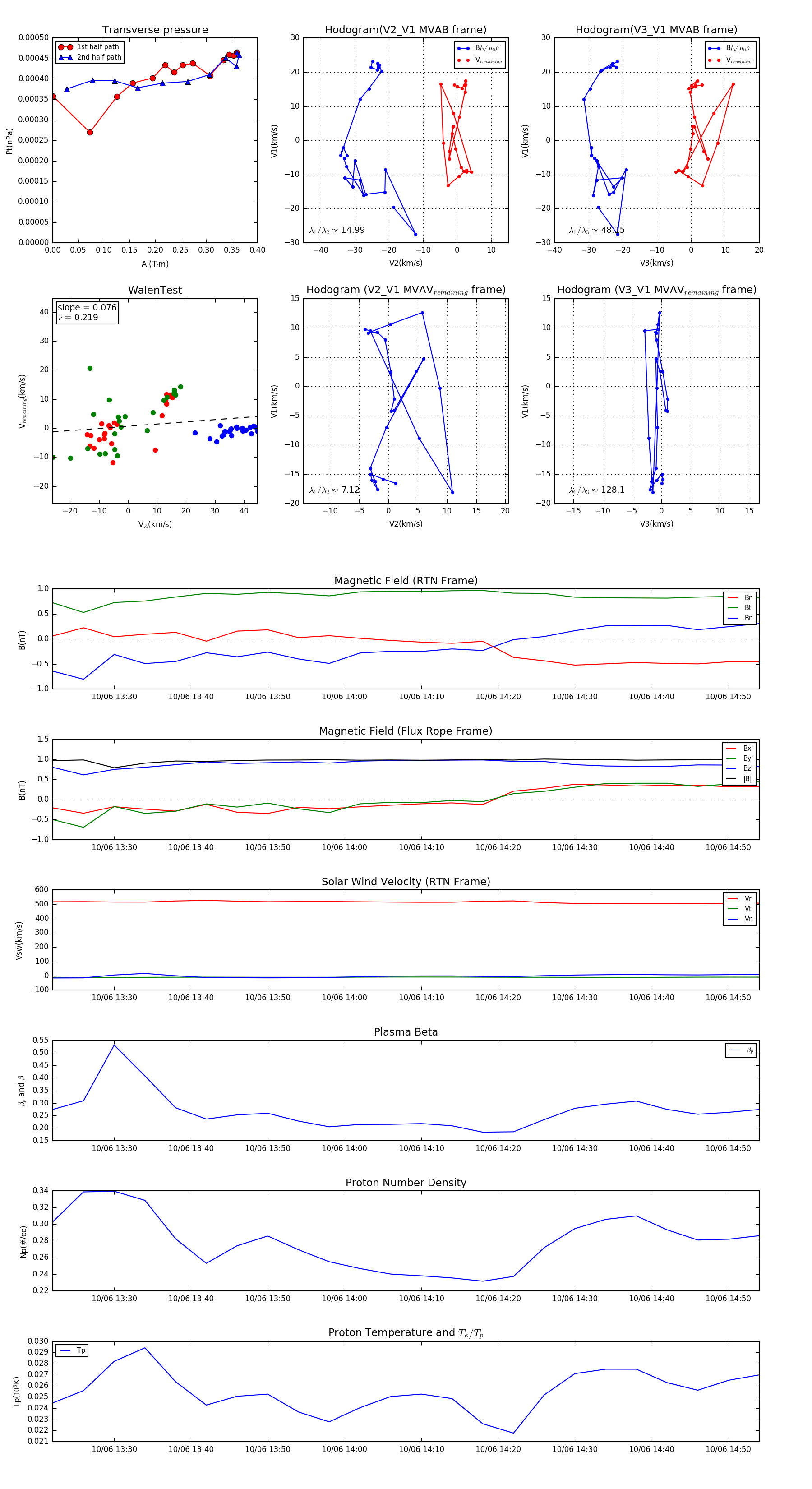
Flux Rope in 1991

Flux Rope Event 1991-10-06 13:22 ~ 1991-10-06 14:54 (93 minutes)


plot