HOME   LIST
‹–   –›

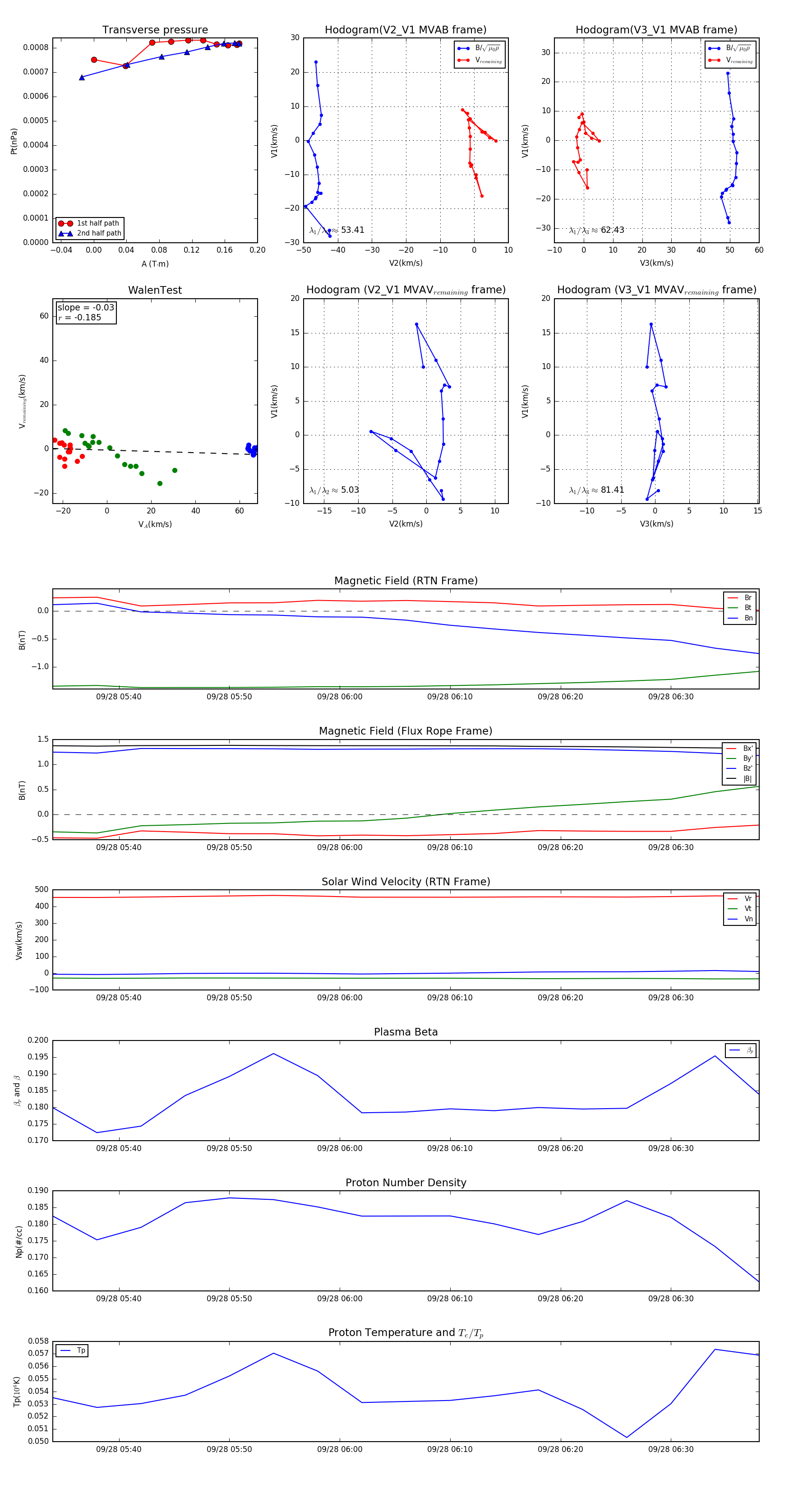
Flux Rope in 1991

Flux Rope Event 1991-09-28 05:34 ~ 1991-09-28 06:38 (65 minutes)


plot