HOME   LIST
‹–   –›

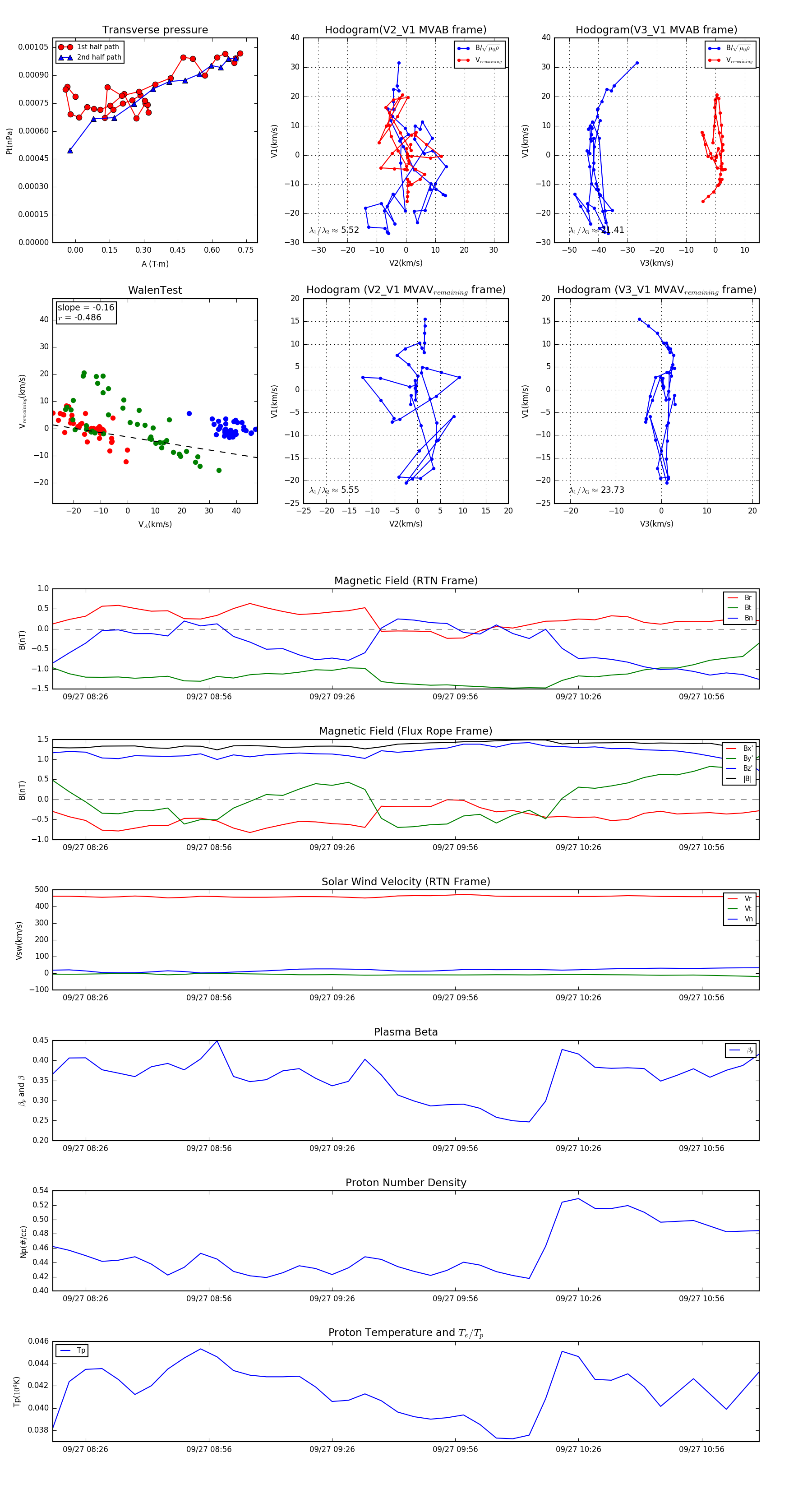
Flux Rope in 1991

Flux Rope Event 1991-09-27 08:18 ~ 1991-09-27 11:10 (173 minutes)


plot