HOME   LIST
‹–   –›

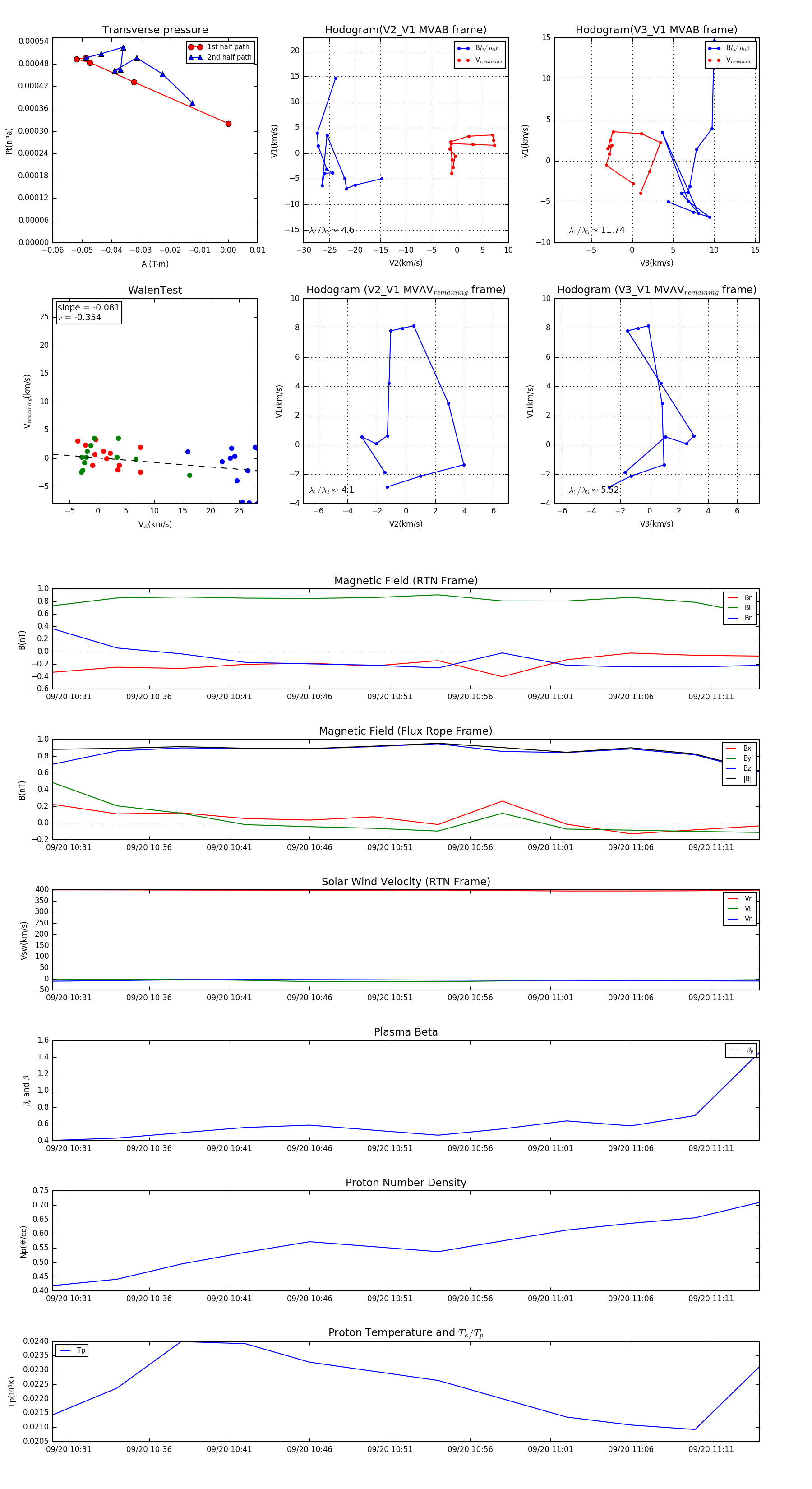
Flux Rope in 1991

Flux Rope Event 1991-09-20 10:30 ~ 1991-09-20 11:14 (45 minutes)


plot