HOME   LIST
‹–   –›

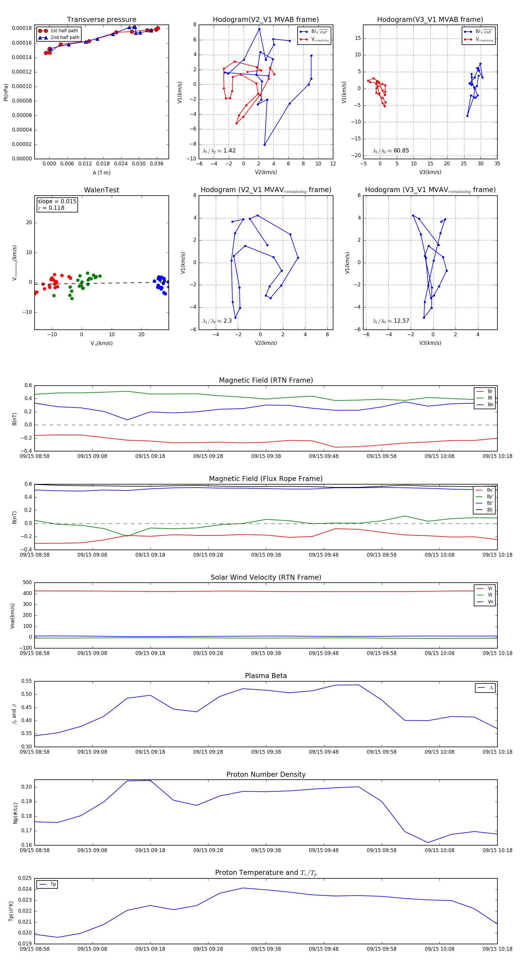
Flux Rope in 1991

Flux Rope Event 1991-09-15 08:58 ~ 1991-09-15 10:18 (81 minutes)


plot