HOME   LIST
‹–   –›

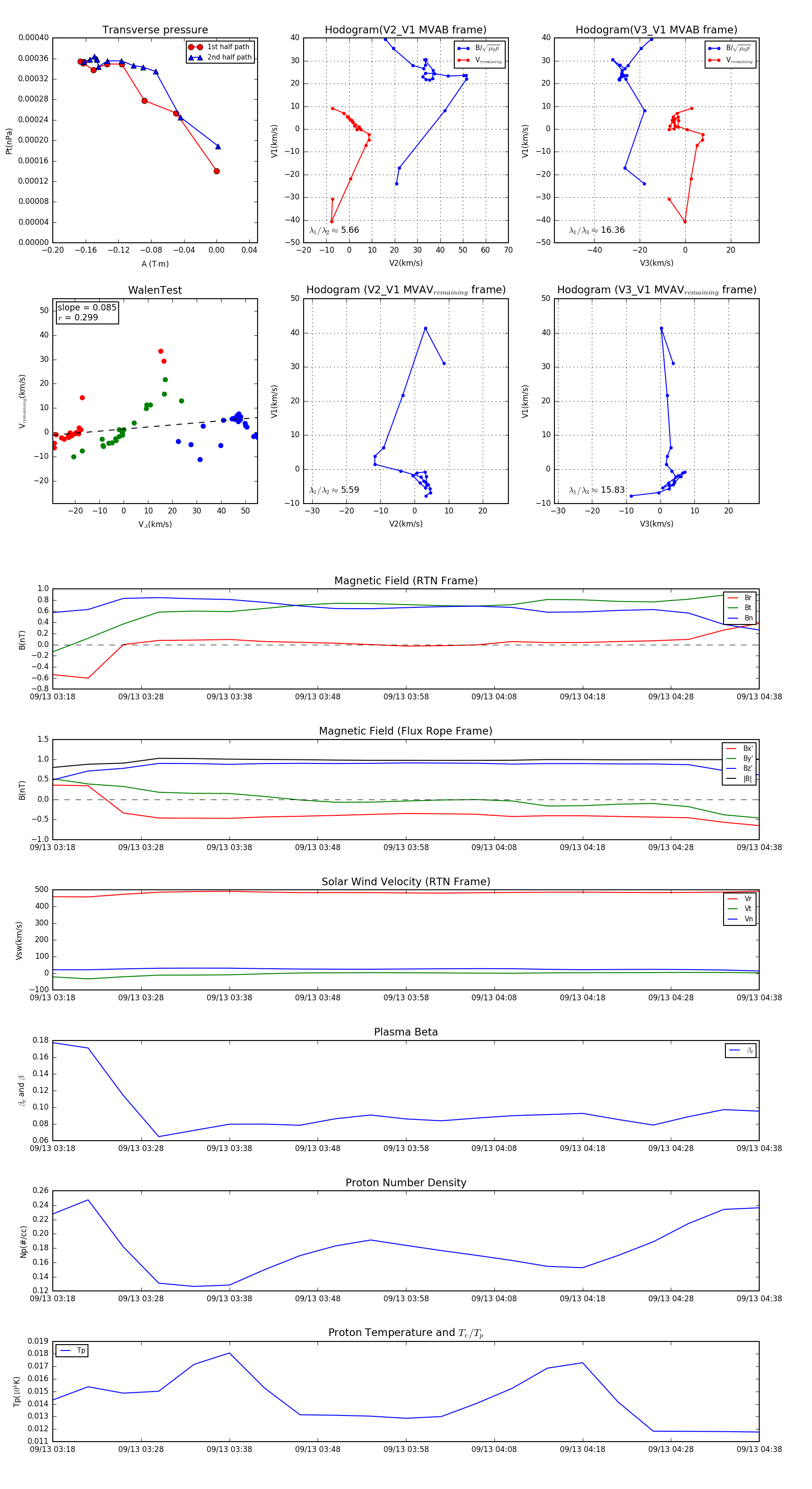
Flux Rope in 1991

Flux Rope Event 1991-09-13 03:18 ~ 1991-09-13 04:38 (81 minutes)


plot