HOME   LIST
‹–   –›

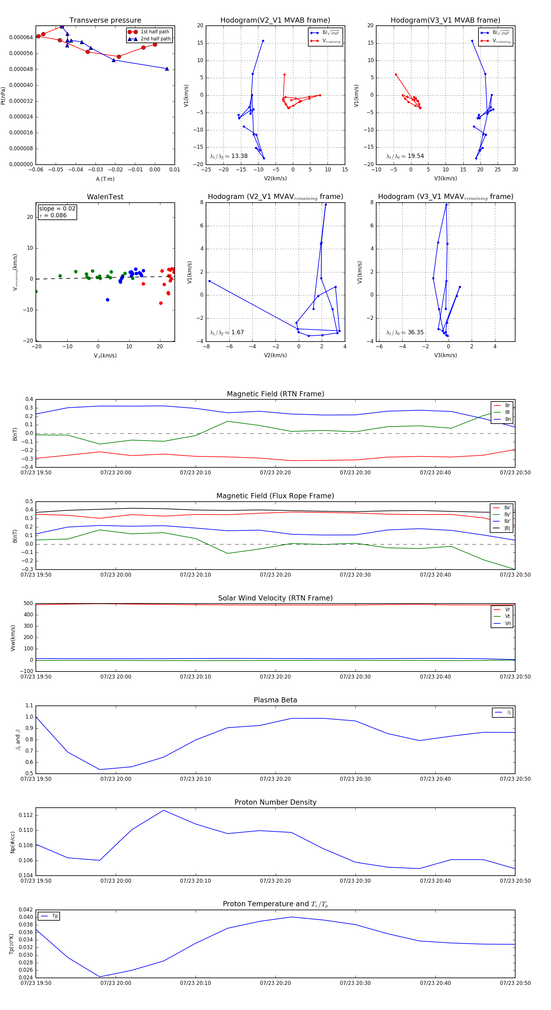
Flux Rope in 1991

Flux Rope Event 1991-07-23 19:50 ~ 1991-07-23 20:50 (61 minutes)


plot