HOME   LIST
‹–   –›

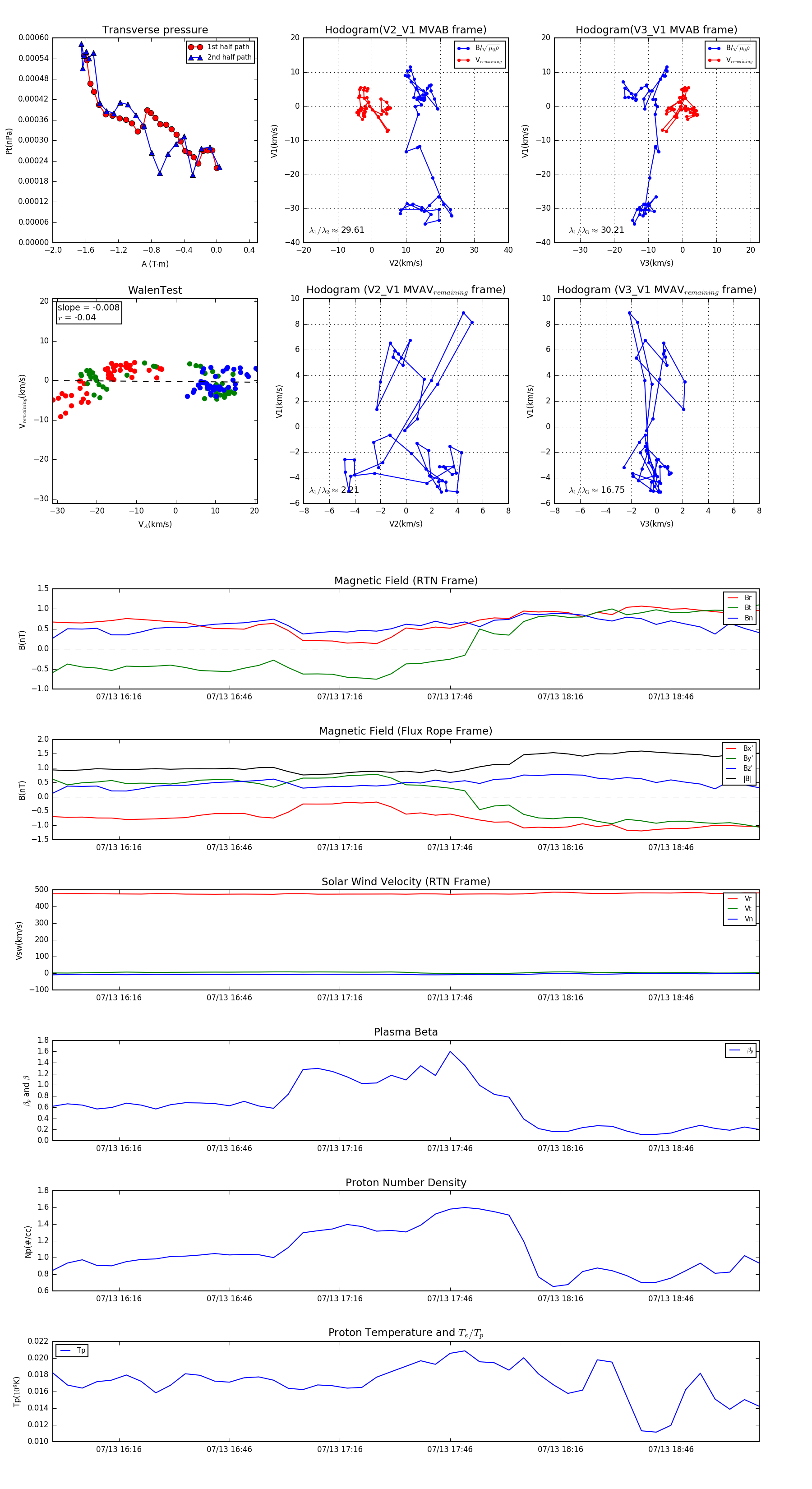
Flux Rope in 1991

Flux Rope Event 1991-07-13 15:58 ~ 1991-07-13 19:10 (193 minutes)


plot