HOME   LIST
‹–   –›

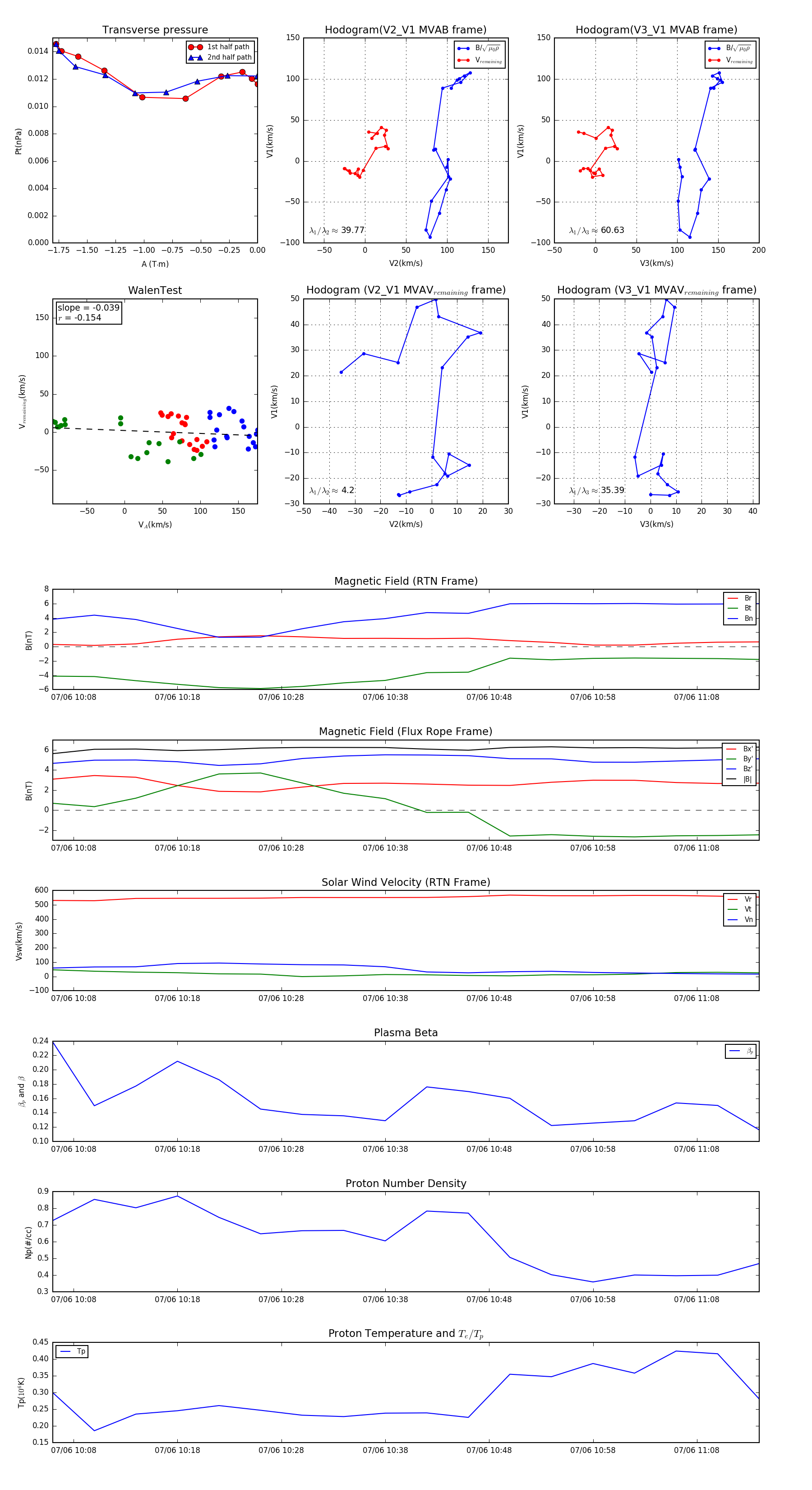
Flux Rope in 1991

Flux Rope Event 1991-07-06 10:06 ~ 1991-07-06 11:14 (69 minutes)


plot