HOME   LIST
‹–   –›

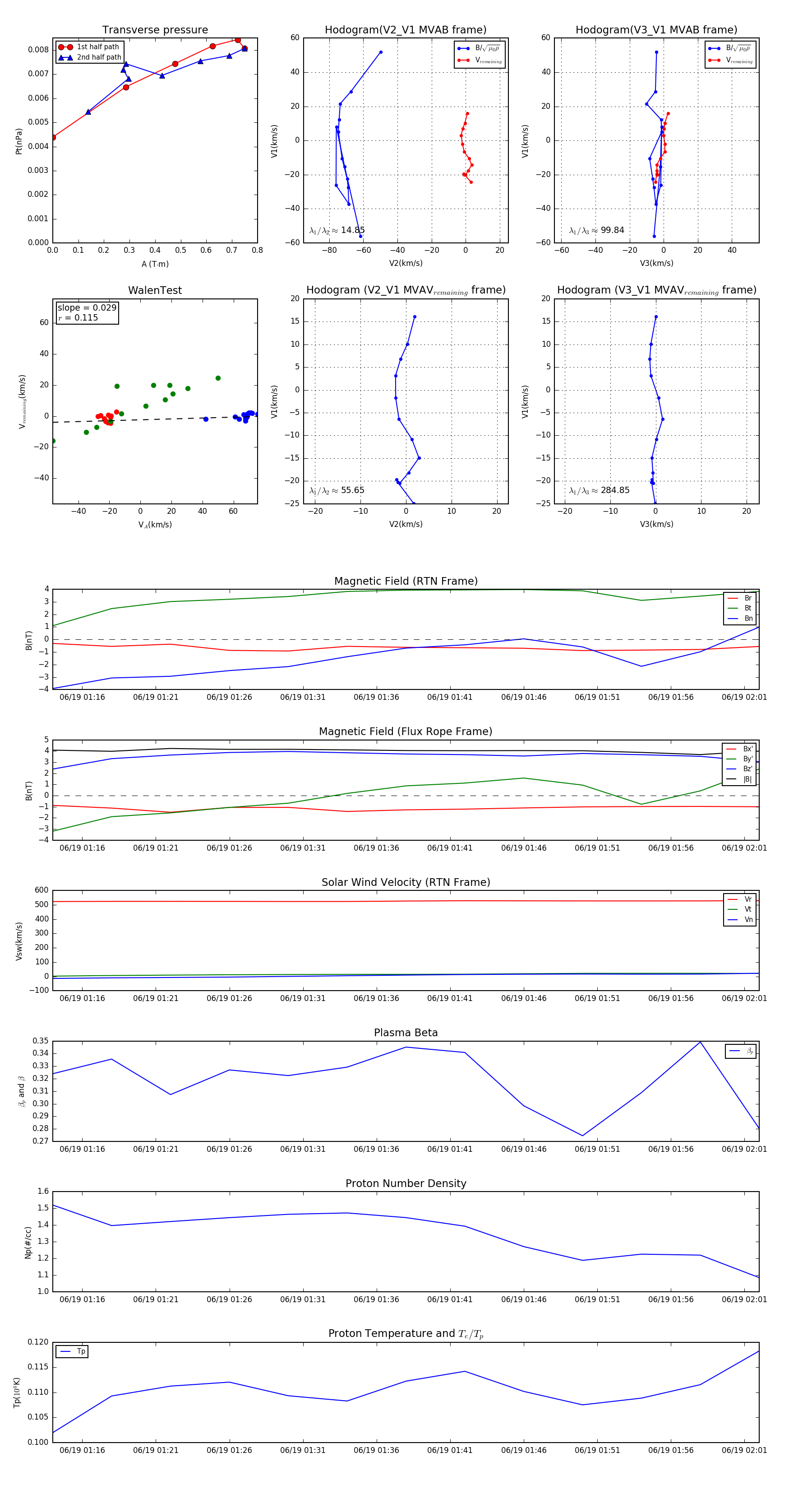
Flux Rope in 1991

Flux Rope Event 1991-06-19 01:14 ~ 1991-06-19 02:02 (49 minutes)


plot