HOME   LIST
‹–   –›

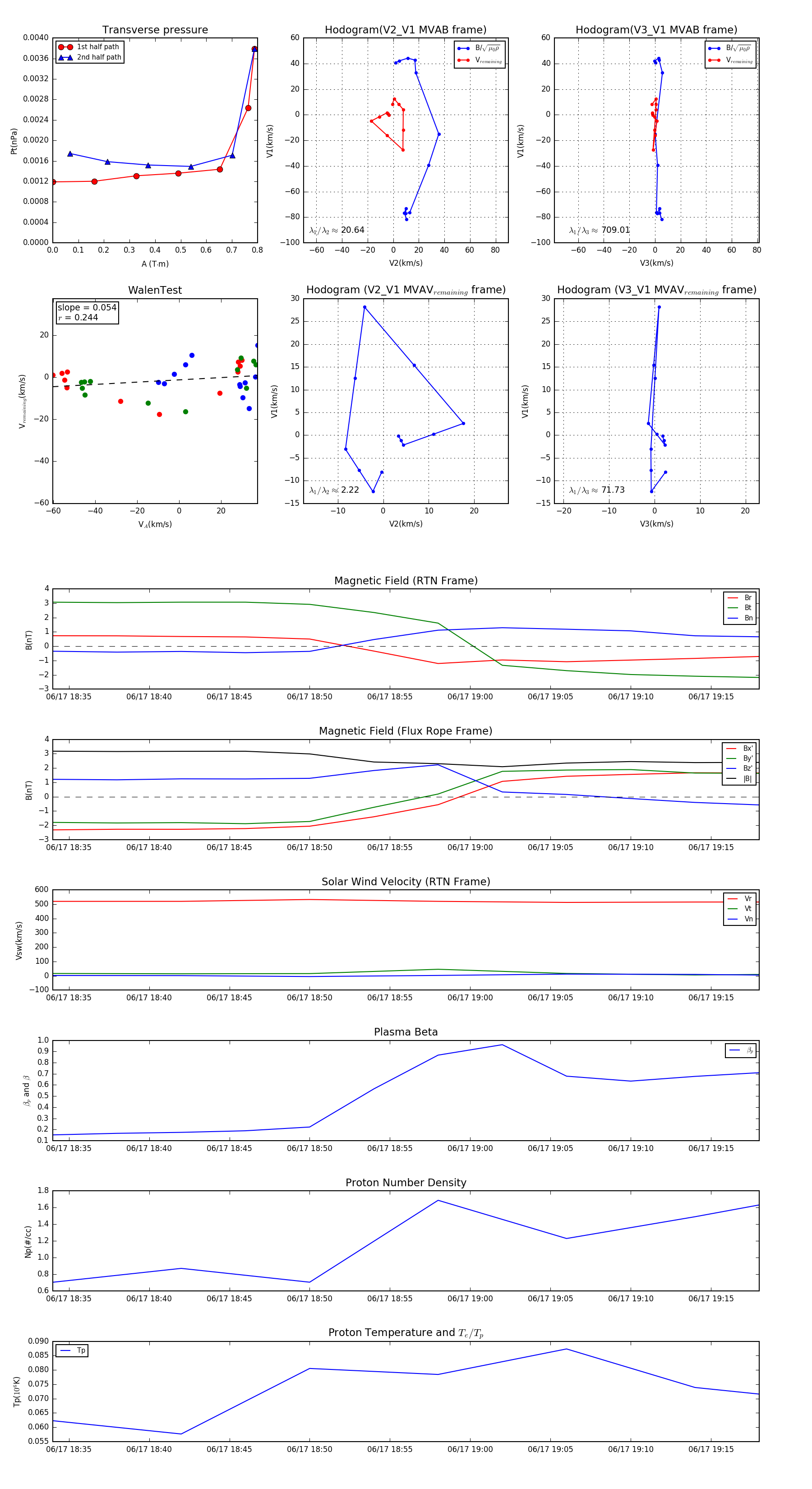
Flux Rope in 1991

Flux Rope Event 1991-06-17 18:34 ~ 1991-06-17 19:18 (45 minutes)


plot