HOME   LIST
‹–   –›

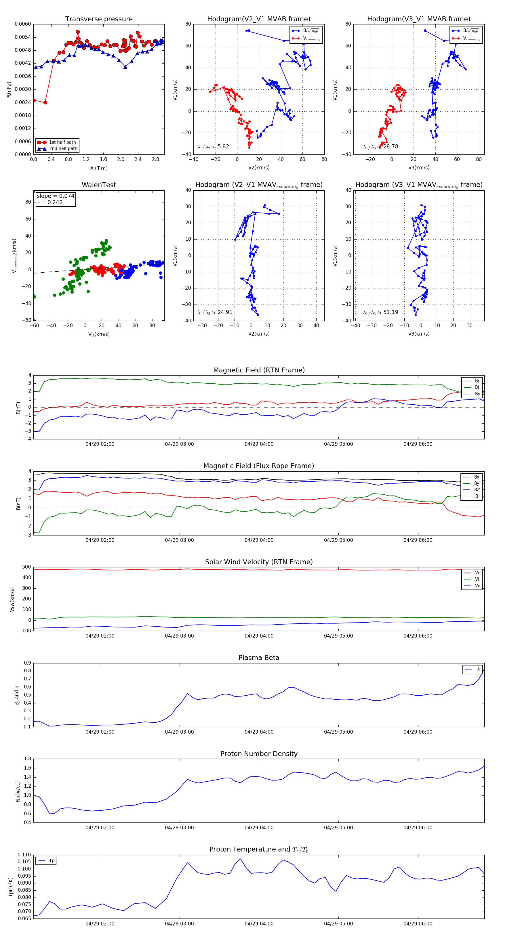
Flux Rope in 1991

Flux Rope Event 1991-04-29 01:10 ~ 1991-04-29 06:50 (341 minutes)


plot