HOME   LIST
‹–   –›

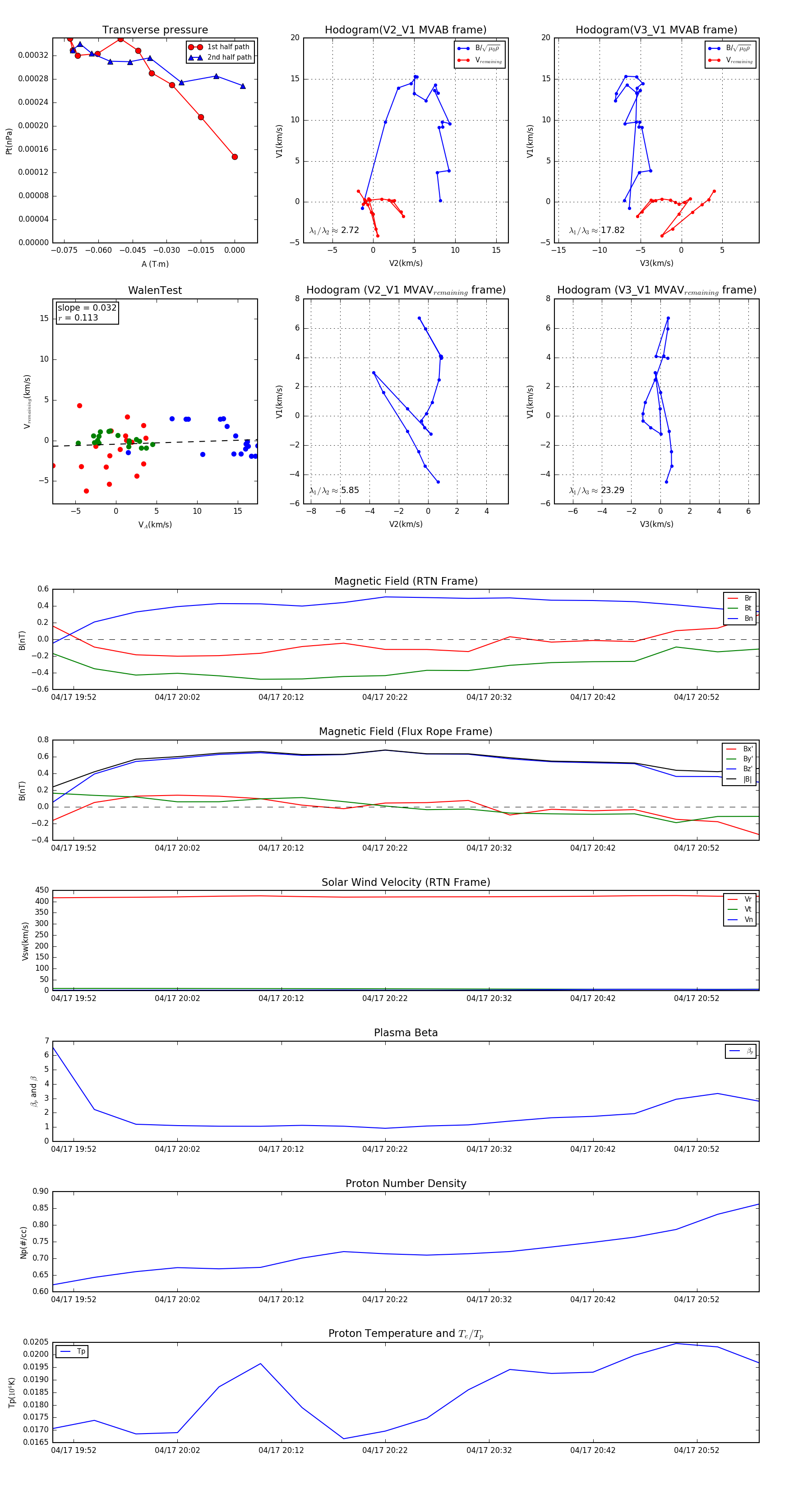
Flux Rope in 1991

Flux Rope Event 1991-04-17 19:50 ~ 1991-04-17 20:58 (69 minutes)


plot