HOME   LIST
‹–   –›

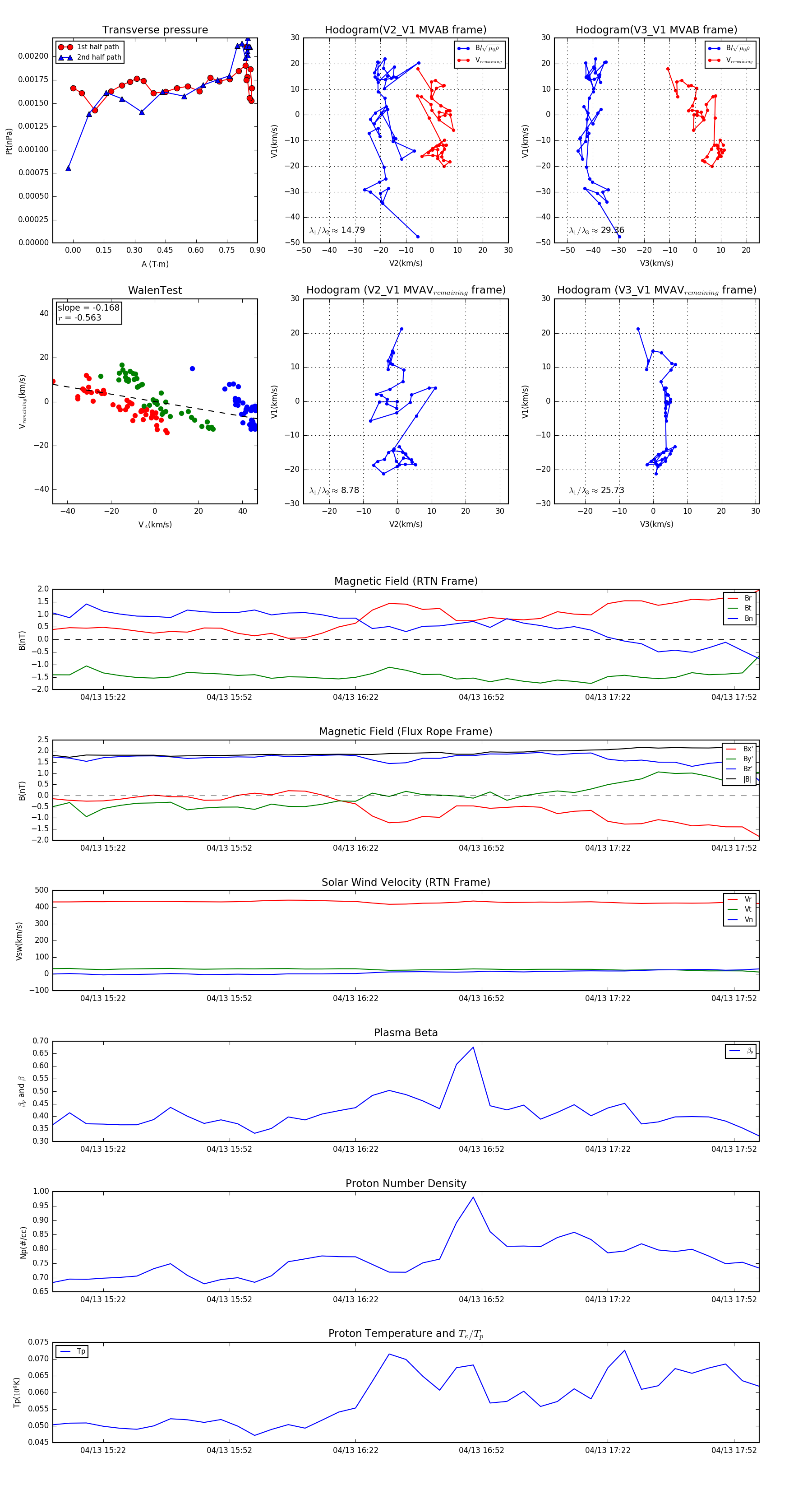
Flux Rope in 1991

Flux Rope Event 1991-04-13 15:10 ~ 1991-04-13 17:58 (169 minutes)


plot