HOME   LIST
‹–   –›

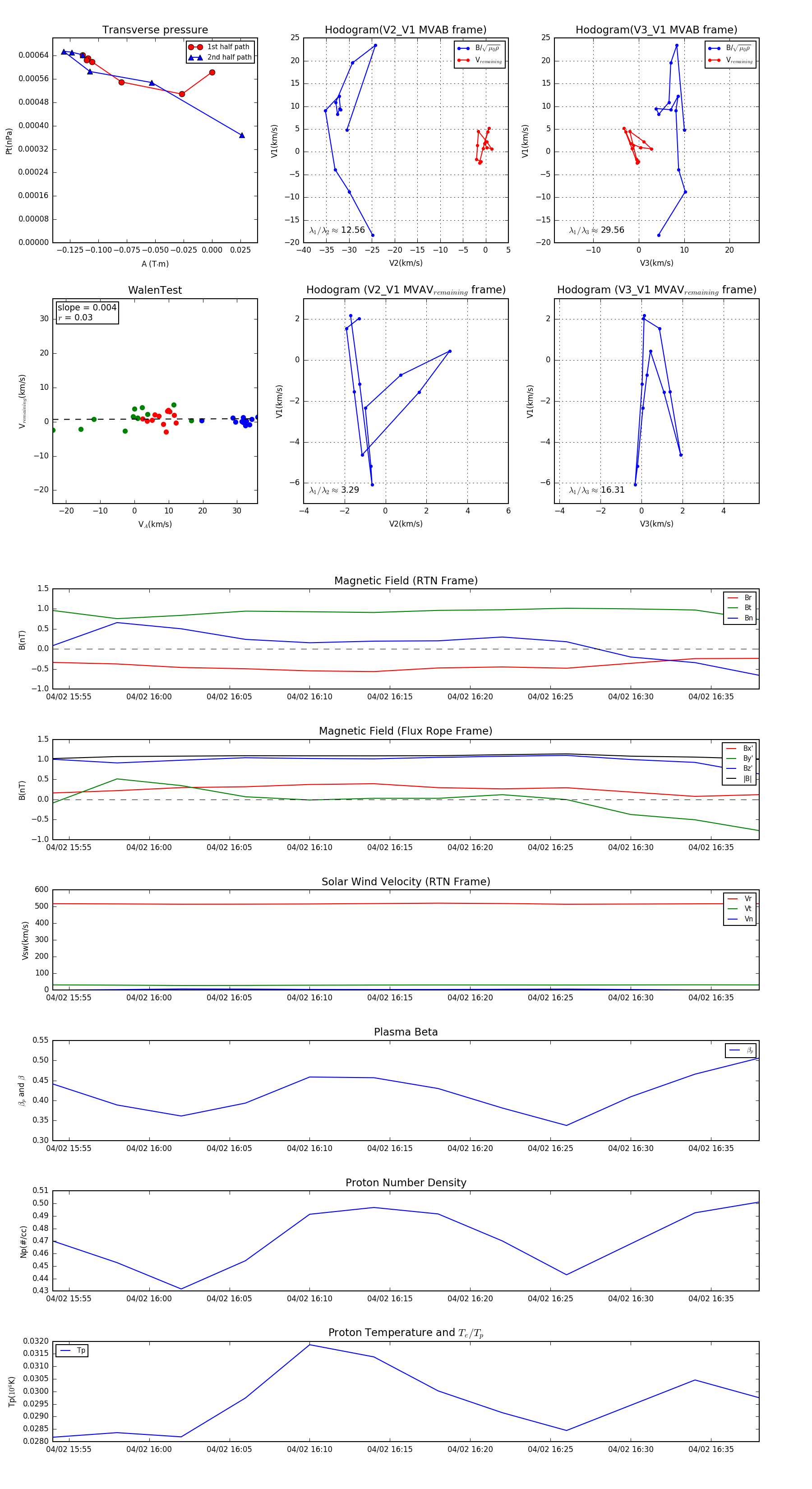
Flux Rope in 1991

Flux Rope Event 1991-04-02 15:54 ~ 1991-04-02 16:38 (45 minutes)


plot