HOME   LIST
‹–   –›

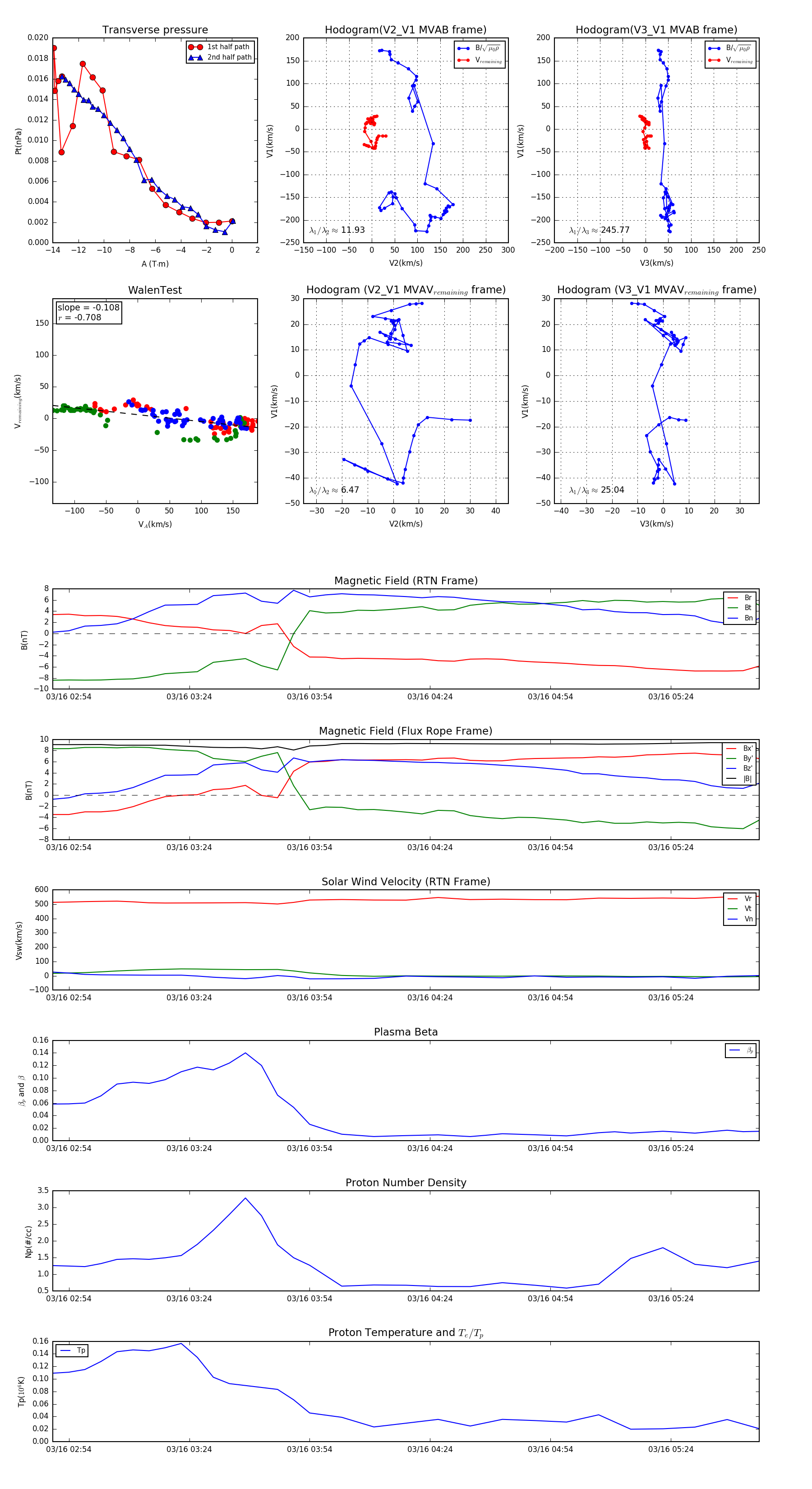
Flux Rope in 1991

Flux Rope Event 1991-03-16 02:50 ~ 1991-03-16 05:46 (177 minutes)


plot