HOME   LIST
‹–   –›

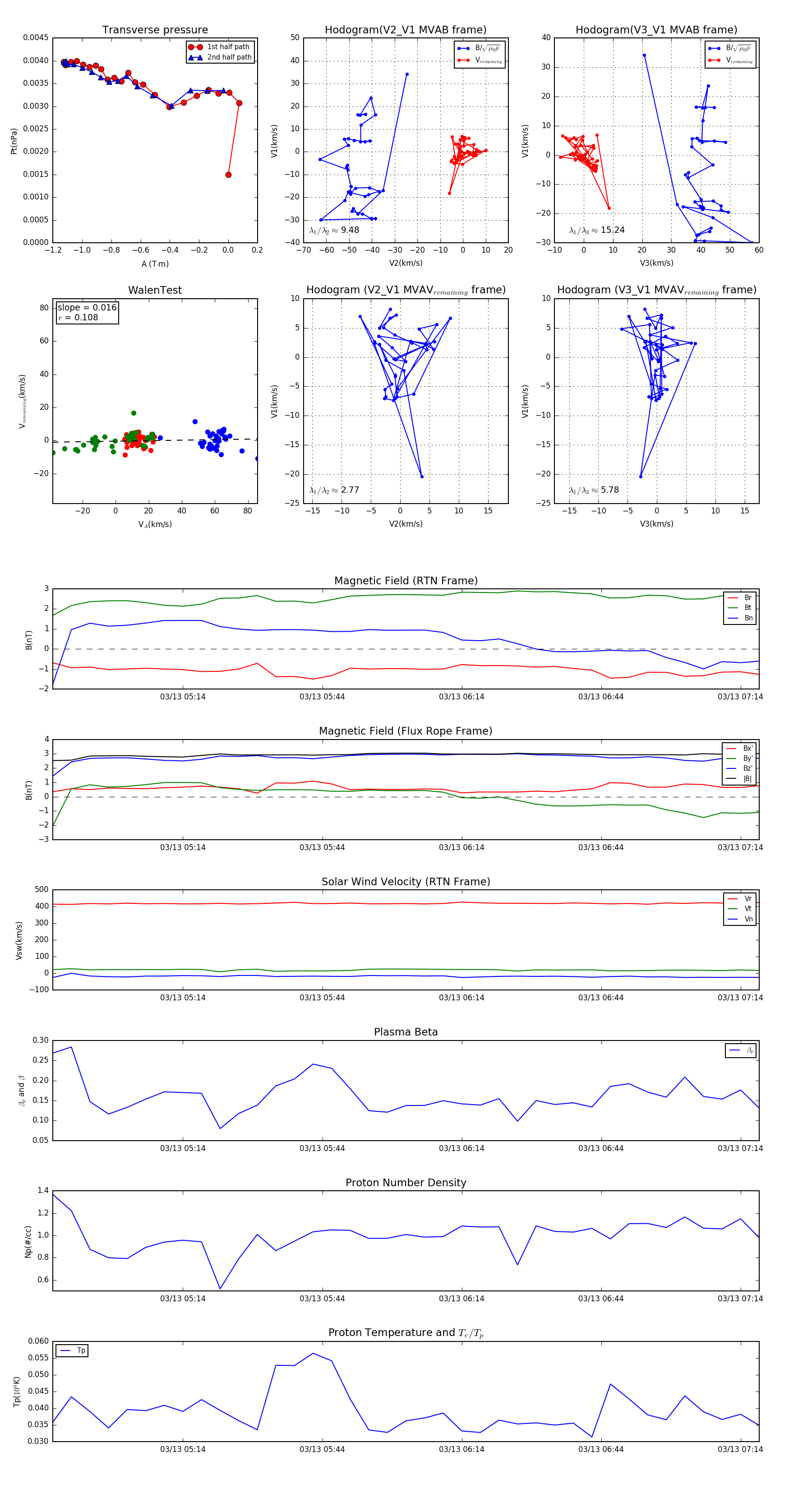
Flux Rope in 1991

Flux Rope Event 1991-03-13 04:46 ~ 1991-03-13 07:18 (153 minutes)


plot