HOME   LIST
‹–   –›

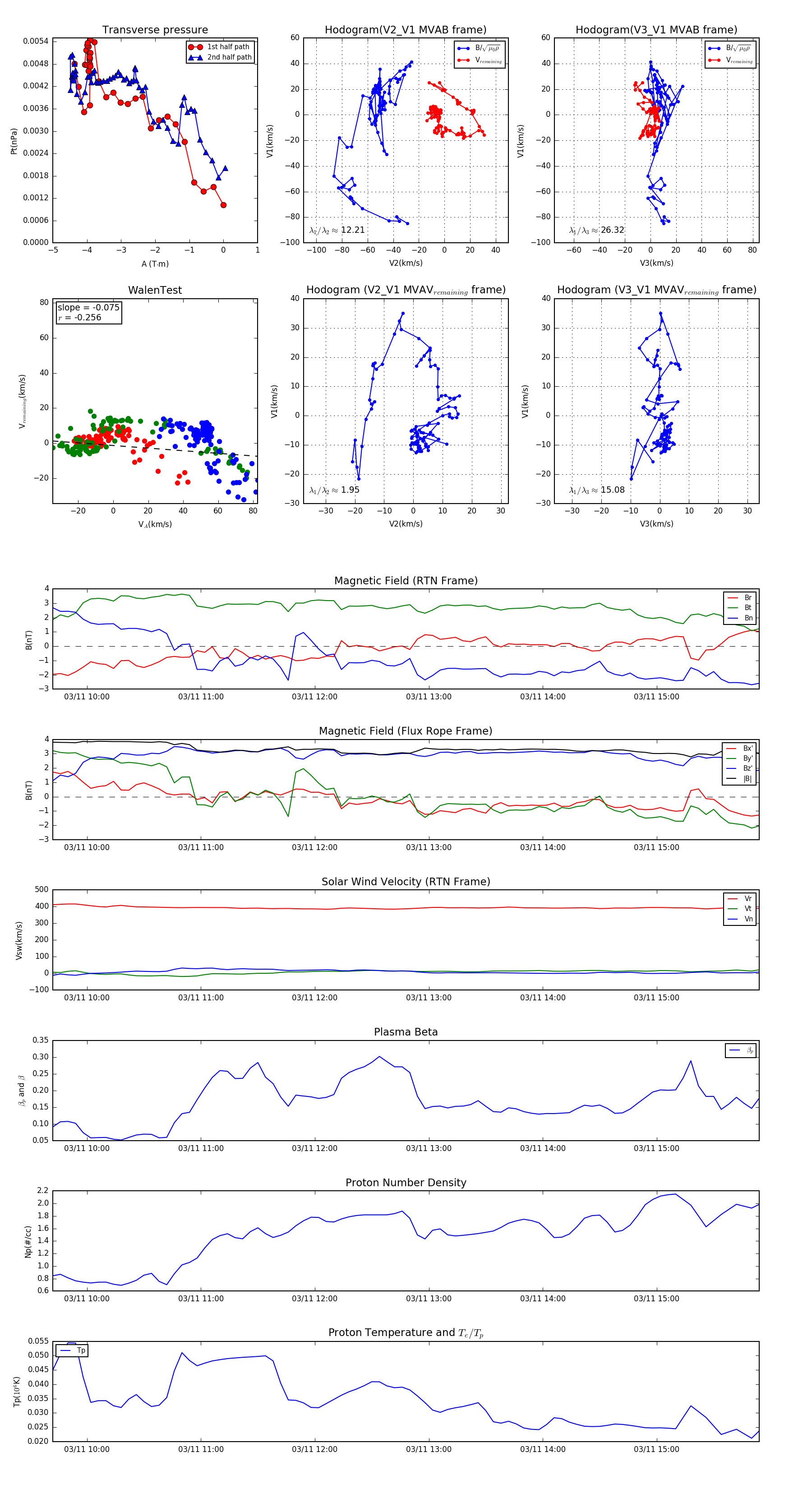
Flux Rope in 1991

Flux Rope Event 1991-03-11 09:42 ~ 1991-03-11 15:54 (373 minutes)


plot