HOME   LIST
‹–   –›

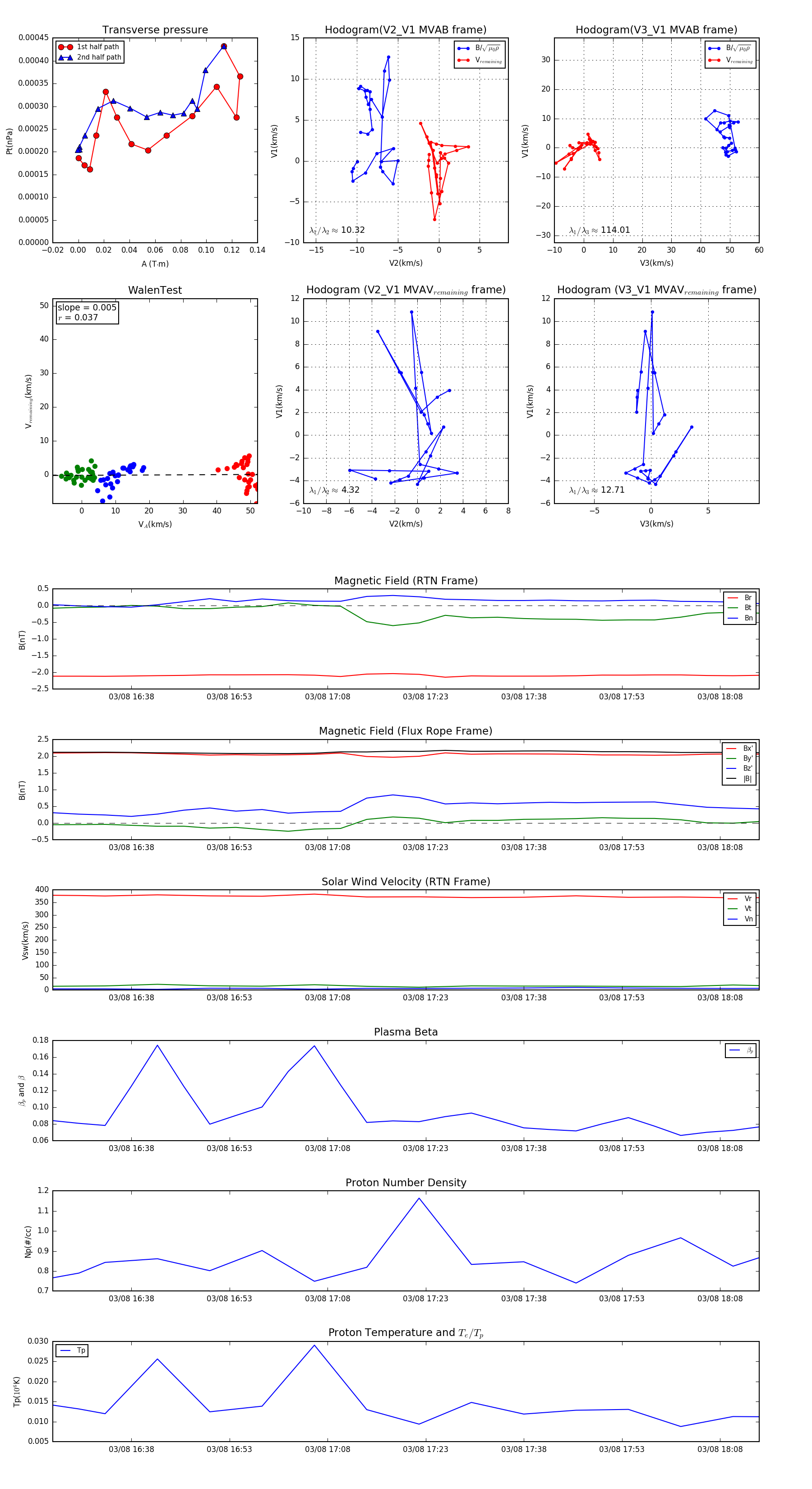
Flux Rope in 1991

Flux Rope Event 1991-03-08 16:26 ~ 1991-03-08 18:14 (109 minutes)


plot