HOME   LIST
‹–   –›

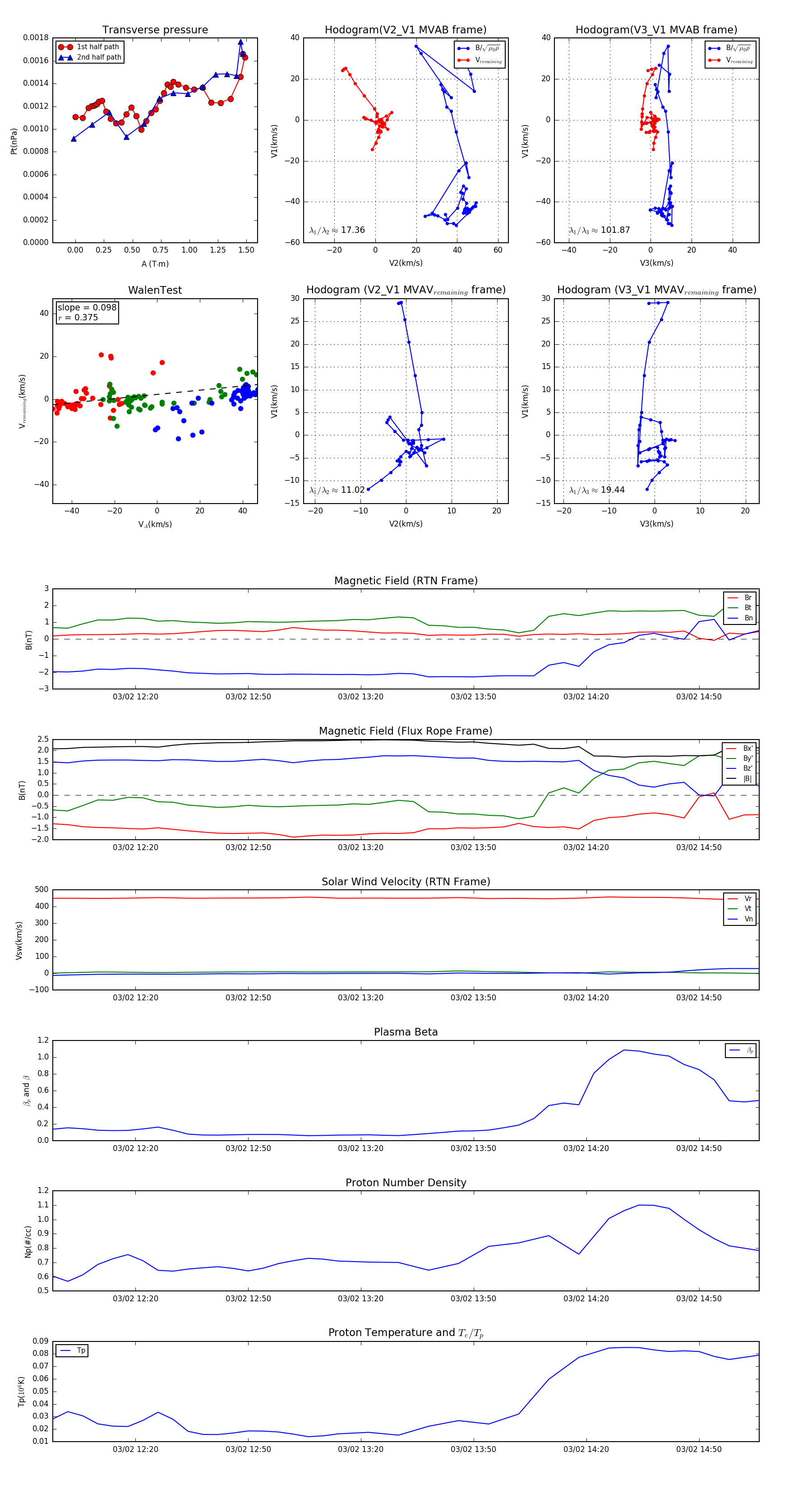
Flux Rope in 1991

Flux Rope Event 1991-03-02 11:58 ~ 1991-03-02 15:06 (189 minutes)


plot