HOME   LIST
‹–   –›

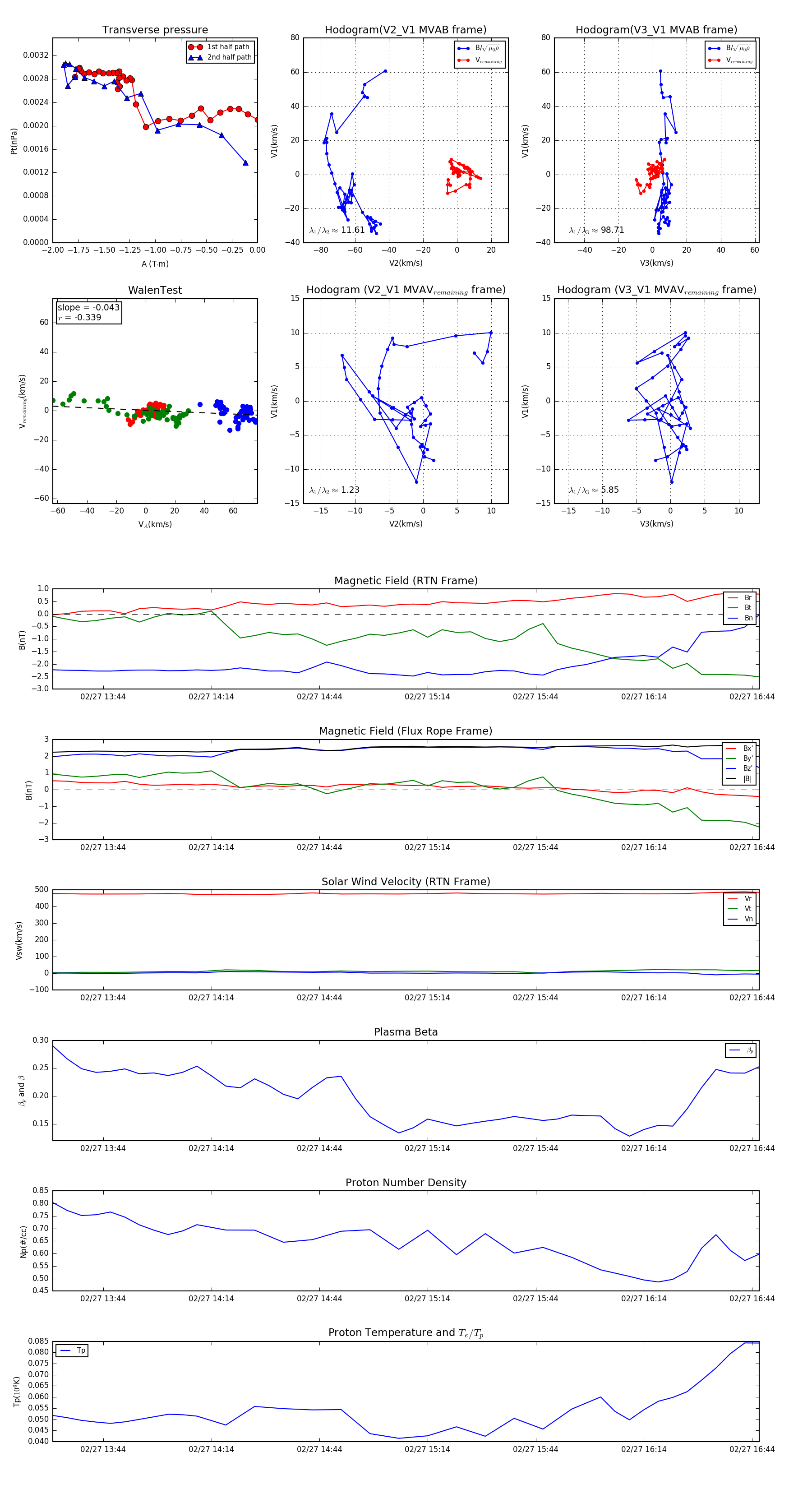
Flux Rope in 1991

Flux Rope Event 1991-02-27 13:30 ~ 1991-02-27 16:46 (197 minutes)


plot